北九州市サステナビリティボンド:大和証券の窓口でご購入・投資表明していただけます(法人のお客さま向け)
大和証券株式会社(本社:東京都千代田区、代表取締役社長 荻野明彦、以下「大和証券」)は、北九州市(武内和久市長)が2024年8月に発行を予定するサステナビリティボンド(以下、「本債券」)を、福岡県内5か所の支店・営業所をはじめ、全国の大和証券窓口でご購入いただけることをお知らせいたします。
本債券は、全国の投資家さま(法人に限る)が1,000万円からご購入でき、ご購入された投資家さまは投資表明※をしていただけます。
投資表明をされた投資家さまのお名前(法人名)は、後日、北九州市ホームページでご紹介される予定です。
※投資表明とは:本債券が目的とするプロジェクトの意義に賛同し、本債券を購入した旨を公表すること
SDGs未来都市である北九州市は、SDGs達成に向けた取り組みを推進するための資金調達の一環として、今年度で4回目となるサステナビリティボンド(愛称:北九州SDGs未来債)を発行します。
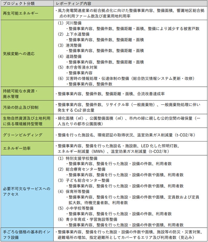
調達した資金は、洋上風力関連事業、特別支援学校の整備、豪雨対策から市民を守る防災対策事業等の脱炭素社会の実現や気候変動に適応するための事業に活用されます。サステナビリティボンドの購入を通じて、投資家の市政参画をより一層推進します。
本債券に関する詳細な情報やご購入に関しては、大和証券の窓口まで、お気軽にお問い合わせください。
【本債券の概要】※配信時点の予定です。今後変更となる可能性がございます。

|
年限 |
10年(満期一括償還) |
|
発行額 |
100億円 |
|
各公債の金額 |
1,000万円 |
|
発行条件 |
未定 |
|
発行時期 |
令和6(2024)年8月 |
|
適合性評価 |
「北九州市サステナビリティボンド 」 について 、 国際資本市場協会 ICMA が公表している 「 グリーンボンド原則 2021 」 、 「 ソーシャルボンド原則 2021 」 、 「 サステナビリティボンドガイドライン 2021 」 等に適合していることについて 、 評価を取得しています |
|
購入対象 |
法人投資家 |
【本債券の調達資金における充当予定事業】

【令和5年度充当事業】
再生可能エネルギー(響灘地区港湾整備)

汚染の防止及び抑制(日明工場建設事業)

保育所等の整備(到津保育所)

青少年育成・学習施設等の整備(中央図書館)

お取引にあたっての手数料等およびリスクについて
手数料等およびリスクについて
・株式等の売買等にあたっては、「ダイワ・コンサルティング」コースの店舗(支店担当者)経由で国内委託取引を行う場合、約定代金に対して最大1.26500%(但し、最低2,750円)の委託手数料(税込)が必要となります。また、外国株式等の外国取引にあたっては約定代金に対して最大0.99000%の国内取次手数料(税込)に加え、現地情勢等に応じて決定される現地手数料および税金等が必要となります。
・株式等の売買等にあたっては、価格等の変動(裏付け資産の価格や収益力の変動を含みます)による損失が生じるおそれがあります。また、外国株式等の売買等にあたっては価格変動のほかに為替相場の変動等による損失が生じるおそれがあります。
・信用取引を行うにあたっては、売買代金の30%以上で、かつ30万円以上の委託保証金が事前に必要です。信用取引は、少額の委託保証金で多額の取引を行うことができることから、損失の額が差し入れた委託保証金の額を上回るおそれがあります。
・債券を募集・売出し等により、又は当社との相対取引により売買する場合は、その対価(購入対価・売却対価)のみを受払いいただきます。円貨建て債券は、金利水準の変動等により価格が上下し、損失が生じるおそれがあります。外貨建て債券は、金利水準の変動に加え、為替相場の変動等により損失が生じるおそれがあります。また、債券の発行者または元利金の支払いを保証する者の財務状況等の変化、およびそれらに関する外部評価の変化等により、損失が生じるおそれがあります。
・投資信託をお取引していただく際に、銘柄ごとに設定された販売手数料および運用管理費用(信託報酬)等の諸経費、等をご負担いただきます。また、各商品等には価格の変動等による損失を生じるおそれがあります。
ご投資にあたっての留意点
・取引コースや商品毎に手数料等およびリスクは異なりますので、上場有価証券等書面、契約締結前交付書面、目論見書、等をよくお読みください。
外国株式、外国債券の銘柄には、我が国の金融商品取引法に基づく企業内容の開示が行われていないものもあります。
商号等:大和証券株式会社 金融商品取引業者 関東財務局長(金商)第108号加入協会:日本証券業協会、一般社団法人日本投資顧問業協会、一般社団法人金融先物取引業協会、一般社団法人第二種金融商品取引業協会、一般社団法人日本STO協会
このプレスリリースには、メディア関係者向けの情報があります
メディアユーザー登録を行うと、企業担当者の連絡先や、イベント・記者会見の情報など様々な特記情報を閲覧できます。※内容はプレスリリースにより異なります。
すべての画像
