三井ホーム 国際的な森林認証を取得
~SGEC-COC認証取得により持続可能な社会の実現に向けて、お客様と共に歩む一歩~
三井ホーム株式会社(本社:東京都江東区、社長:池田 明、以下「当社」)は、2025年1月に国際的な森林認証であるSGEC※1‐COC認証※2を取得し、1月31日に授与式が執り行われました。

当社は、この度、森林認証制度のSGEC-COC認証を取得いたしました。これにより、PEFC※3認証材も扱い可能となりました。
これは、当社が提供する建物に使用する木材が、適切に管理された森林から供給された認証材を適切な工程で加工されることを証明するものです。
2024年7月に公表された「世界森林白書2024:The State of the World's Forests 2024(SOFO2024)」では、直近の森林減少の減速傾向に言及する一方で、気候変動の影響による森林の脆弱化により森林被害が拡大し、さらに2050年までに木材需要の大幅な増加が予測されると指摘されています。これらを踏まえ、森林の保全、回復、持続可能な利用の拡大のために、森林分野におけるイノベーションの必要性が強調されています。住宅業界においても、違法伐採や森林破壊といった問題への対応は喫緊の課題であり、木材の調達においては、森林認証材の利用が不可欠となっています。
当社は、創業以来ツーバイフォー工法による木造住宅の提供を通じて、お客様に快適な暮らしを提供することに尽力してまいりました。その一方で、地球環境の保全にも積極的に取り組んでおり、今回の森林認証の取得は、その一環として位置付けています。
この認証取得により、生産部門のみならず、販売部門に関しても第三者機関の審査を受け、お客様への明示が可能になりました。当社が環境に配慮した住宅を提供していることをより明確に理解したうえで、当社の建物の建築や購入を検討いただき、購入いただいた場合は、当社だけでなくお客様自身も環境保全に貢献していることを証明できます。
当社は、今後もお客様に高品質な住宅を提供するとともに、中大規模建築物の木造化・木質化を促進するなど、脱炭素社会の実現に資する木造建築のさらなる普及と技術の発展に努め、地球環境の保全に貢献してまいります。
※1SGEC(Sustainable Green Ecosystem Council:緑の循環認証会議)日本における森林認証制度。国際基準に基づき、持続可能な森林経営による国産材の生産・流通を証明する。国際的な基準・指標を用いながらも、日本の生態的特性などの自然環境状況や社会的状況などを踏まえた制度。国内の森林・林業・木材業界、学会、経済界、環境NPOなどの総意のもと2003年に創設された。
※2COC認証(Chain of Custody認証)持続可能な方法で生産された森林資源から作られた製品であることを保証する制度。認証された森林から最終製品に至るまでの全ての過程を厳しく管理することで、消費者が本当に持続可能な製品を選べるようにする。
※3PEFC(Programme for the Endorsement of Forest Certification schemes:森林認証制度相互承認プログラム)1999年にヨーロッパの国々によって設立された、世界最大の森林認証制度。森林の持続可能な管理を目的とし、独立した第三者機関が環境、社会、経済の側面から評価・認証している。PEFC認証を受けた木材や木材製品にはPEFCのロゴマークが付けられ、消費者は持続可能な森林管理に貢献できる。
■森林認証制度とは
森林認証制度とは、森林が環境、社会、経済の3つの側面から見て適切に管理されているかどうかを、独立した第三者機関が審査し、認証する制度です。
当社は、PEFC(Programme for the Endorsement of Forest Certification schemes:PEFC森林認証制度相互承認プログラム)が承認するSGEC(Sustainable Green Ecosystem Council:緑の循環認証会議)が運営するSGEC -COC認証を取得しました。
この認証は、国内における森林の適切な管理を促進するSGECと、国際的な森林認証の相互承認を推進するPEFCの両方の基準を満たしていることを意味します。



■SGEC-COC認証とは
SGEC-COC認証は、PEFCが承認するSGEC(Sustainable Green Ecosystem Council:緑の循環認証会議)が運営するCOC認証です。COC認証とは、「Chain of Custody」の略で、森林から伐採された木材が、加工・流通の過程を経て最終製品となるまで、適切に管理されていることを認証するものです。
◆当社の認証の流れ

◆認証マーク


◆当社の認証対象・業種・範囲
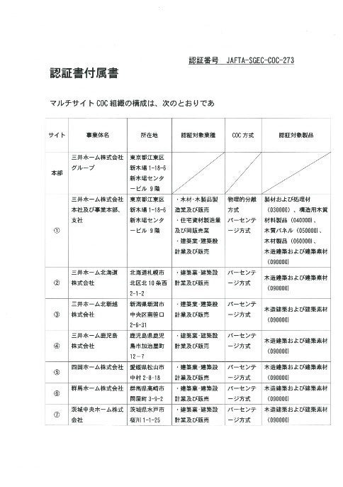
・マルチサイトCOC組織:三井ホーム株式会社グループ(詳細は認証書付属書)
・業種:木材・木製品製造業及び同販売業、建築業・建築設計業及び同販売業、
住宅資材製造業及び同販売業
・COC方式:物理的分離方式、パーセンテージ方式
・原材料のカテゴリー:SGEC認証原材料、SGEC管理材、PEFC認証原材料、PEFC管理材、
中立原材料、その他原材料
・COCの対象製品:製材および処理材(030000)、構造用木質材料製品(040000)、
木質パネル(050000)、木材製品(060000)、木造建築および建築素材(090000)
●有効期間 :2025年1月1日~2029年12月31日
●適用規格 :SGEC規準文書4:2021「SGEC森林及び森林外樹木産品COC-要求事項」
SGEC規準文書6:2021「SGEC商標使用規則-要求事項」
PEFC ST 2002:2020「森林及び森林外樹木産品COC-要求事項」
PEFC ST 2001:2020「PEFC商標使用規則―要求事項」
【三井ホームはMOCX Green Projectを推進します】
https://www.mitsuihome.co.jp/company/mocx_green_project/
MOCX Green Projectとは、これまでに25万棟以上の木造建築をつくってきた当社が、さらなる木造建築の可能性を広げ様々な取り組みを通じて脱炭素に貢献していくプロジェクトです。

■三井不動産グループのサステナビリティについて
三井不動産グループは、「共生・共存・共創により新たな価値を創出する、そのための挑戦を続ける」という「&マーク」の理念に基づき、「社会的価値の創出」と「経済的価値の創出」を車の両輪ととらえ、社会的価値を創出することが経済的価値の創出につながり、その経済的価値によって更に大きな社会的価値の創出を実現したいと考えています。
また、2024年4月の新グループ経営理念策定時、「GROUP MATERIALITY(重点的に取り組む課題)」として、「1.産業競争力への貢献」、「2.環境との共生」、「3.健やか・活力」、「4.安全・安心」、「5.ダイバーシティ&インクルージョン」、「6.コンプライアンス・ガバナンス」の6つを特定しました。これらのマテリアリティに本業を通じて取組み、サステナビリティに貢献していきます。
【参考】・「グループ長期経営方針策定」
https://www.mitsuifudosan.co.jp/corporate/innovation2030/
・「グループマテリアリティ」
https://www.mitsuifudosan.co.jp/esg_csr/approach/materiality/
*なお、本リリースの取り組みは、SDGs(持続可能な開発目標)における5つの目標に貢献しています。
目標11 住み続けられるまちづくりを
目標12 つくる責任つかう責任
目標13 気候変動に具体的な対策を
目標14 海の豊かさを守ろう
目標15 陸の豊かさを守ろう
このプレスリリースには、メディア関係者向けの情報があります
メディアユーザー登録を行うと、企業担当者の連絡先や、イベント・記者会見の情報など様々な特記情報を閲覧できます。※内容はプレスリリースにより異なります。
すべての画像
