ボタンをタッチレス化する光学式反射型センサ 「NJL5830R」 の生産を開始
~ 感染症対策や、衛生面の向上に貢献します ~
日清紡マイクロデバイス株式会社(社長:田路 悟)は、ボタンをタッチレス化する反射型センサ「NJL5830R」 の開発を完了し、4月より生産を開始します。
NJL5830Rは、高出力の赤外LEDと受光ICを独自のパッケージに組み込んだ反射型センサです。
券売機などの自動販売機やエレベーター等の選択ボタンなど、公共性の高い装置の操作ボタンをタッチレス化することで、感染症対策や、衛生面の向上に貢献します。
外乱光耐性も強く、屋外に設置される装置にもお使いいただけます。検出距離は0から50mmをターゲットとしており、用途に合わせて調整が可能です。日清紡マイクロデバイスでは、光学式タッチレスセンサを 「Optton™」 の商品名でシリーズ化していきます。
概 要

特 長
1.小型薄型パッケージ
ボタンスイッチへの組み込みを視野に入れ、小型薄型パッケージを実現しました。
(3.6 x 5.8 x 1.2 (mm))
高出力の赤外LEDと受光ICを *COBP(Chip On Board Package)に組み込んだ反射型センサです。 *COBP:面実装パッケージ
2.(業界初) センサ同士の干渉防止機能を内蔵
従来も1個使いのタッチレスセンサは存在していましたが、複数個使いはセンサ同士の干渉が発生してしまうなどの課題がございました。
本製品はセンサ同士のパルス周期をズラすことで干渉による誤動作を防止する業界初の製品です。
3.外乱光に強い
光変調方式により外乱光耐性も高く、屋外での使用も可能です。
4.手袋着用時でも動作
飲食機器や医療機器など手袋を着用している環境でもお使いただけます。
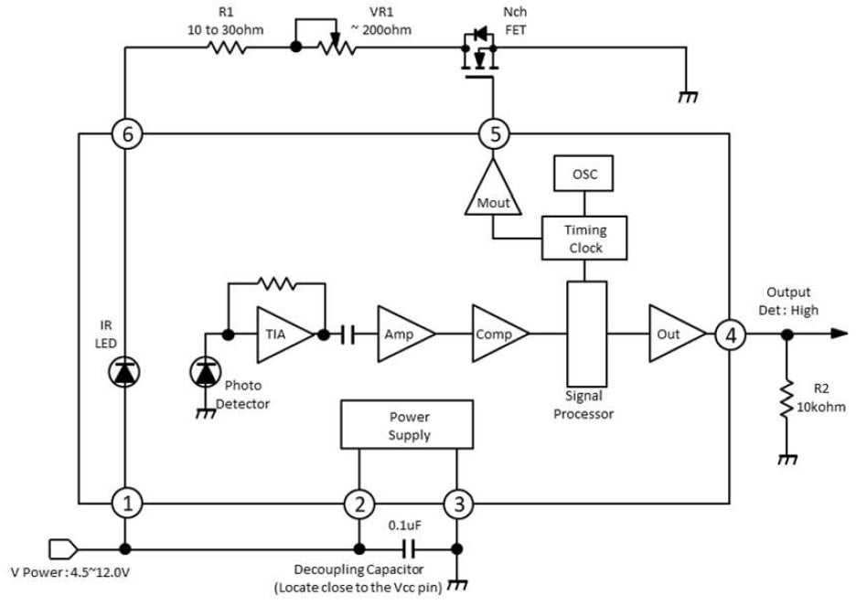
標 準 接 続 図
製 品 写 真
ロ ゴ
下記URLからデータシートをダウンロードいただけます。
https://www.nisshinbo-microdevices.co.jp/ja/products/optical_technology/index.html
お問い合わせ先
日清紡マイクロデバイス株式会社
東京都中央区日本橋横山町3番10号
電子デバイス事業統括本部 営業本部 営業統括部 営業企画課
電話:03-6892-1514(直通)
URL:https://www.nisshinbo-microdevices.co.jp/
券売機などの自動販売機やエレベーター等の選択ボタンなど、公共性の高い装置の操作ボタンをタッチレス化することで、感染症対策や、衛生面の向上に貢献します。
外乱光耐性も強く、屋外に設置される装置にもお使いいただけます。検出距離は0から50mmをターゲットとしており、用途に合わせて調整が可能です。日清紡マイクロデバイスでは、光学式タッチレスセンサを 「Optton™」 の商品名でシリーズ化していきます。
概 要

| 項目 | NJL5830R |
| パッケージ | 3.6 x 5.8 x 1.2 (mm) COBP |
| 電源電圧 | 4.5V ~ 12.0 V |
| 出力 | デジタル出力(光入射で出力”H”) |
| 検出距離 | 0~50mm |
| サンプル価格(100個購入時の参考価格) | 660円(税込み) |
| 月産規模 | 10万個 |
製品詳細は以下ページをご覧ください。
https://www.nisshinbo-microdevices.co.jp/ja/products/optical_technology/


| PIN NO | SYMBOL | DESCRIPTION |
| 1 | Anode (LED) | Anode for LED |
| 2 | Vcc | Power Supply |
| 3 | GND | GND |
| 4 | OUT | Output |
| 5 | MOUT | Modulation Output for LED |
| 6 | Cathode (LED) | Cathode for LED |
特 長
1.小型薄型パッケージ
ボタンスイッチへの組み込みを視野に入れ、小型薄型パッケージを実現しました。
(3.6 x 5.8 x 1.2 (mm))
高出力の赤外LEDと受光ICを *COBP(Chip On Board Package)に組み込んだ反射型センサです。 *COBP:面実装パッケージ
2.(業界初) センサ同士の干渉防止機能を内蔵
従来も1個使いのタッチレスセンサは存在していましたが、複数個使いはセンサ同士の干渉が発生してしまうなどの課題がございました。
本製品はセンサ同士のパルス周期をズラすことで干渉による誤動作を防止する業界初の製品です。
3.外乱光に強い
光変調方式により外乱光耐性も高く、屋外での使用も可能です。
4.手袋着用時でも動作
飲食機器や医療機器など手袋を着用している環境でもお使いただけます。
標 準 接 続 図

製 品 写 真

ロ ゴ


下記URLからデータシートをダウンロードいただけます。
https://www.nisshinbo-microdevices.co.jp/ja/products/optical_technology/index.html
お問い合わせ先
日清紡マイクロデバイス株式会社
東京都中央区日本橋横山町3番10号
電子デバイス事業統括本部 営業本部 営業統括部 営業企画課
電話:03-6892-1514(直通)
URL:https://www.nisshinbo-microdevices.co.jp/
すべての画像
