食品ロス削減への取り組みが拡大中 商慣習見直しを推進
取り組み事業者名を公表
2023 年10 月末時点で、納品期限を緩和している小売事業者(予定も含む)は前年比57 社増の297 社に増加し、賞味期限表示の大括り化を実施した食品メーカーは前年比51 社増の318 社に増加しました。賞味期限の延長に取り組む食品メーカーは前年比87社増の269 社に増加しています。また、国の推奨に従い、安全係数を0.8 以上で設定する食品メーカーも前年比211 社増の385 社となりました。食品寄贈に力を入れる事業者も増加しており、食品メーカーでは前年比88 社増の240 社が、小売事業者では今年度より新たに公表対象とした日配品も含めると前年比74 社増の165 社(※)がフードバンクへの食品寄贈を行っています。さらに、その他にも、販売期限の延長(小売事業者237社(※))、物流改善(食品メーカー194 社、小売事業者160 社(※))などの取り組みが行われ、これらの事業者は自身のウェブサイトで具体的な取り組み内容を公表しています。
(※)フードバンクへの食品寄贈、販売期限の延長、及び物流改善については小売事業者は常温加工食品と日配品のそれぞれにおける取り組みの有無を尋ねており、ここではそれぞれの回答事業者数を単純合計した。そのため事業者の重複がある。
流通経済研究所は、2012 年から食品メーカー、卸売業者、小売事業者などで構成される「食品ロス削減のための商慣習検討ワーキングチーム」を設置し、サプライチェーン上の商慣習の見直しを進めてきました。
今後は調査結果を広く消費者に周知し、食品ロス削減に積極的に取り組む事業者の商品や店舗を利用するよう呼びかけるとともに、事業者の取り組みを拡大し、食品ロスの削減に貢献していく方針です。
※取り組み事業者名は流通経済研究所の下記HP に掲載しています。
https://www.dei.or.jp/aboutdei/pdf/press/20231030.pdf
■お問い合わせはこちらへ
食品ロス削減のための商慣習見直し検討ワーキングチーム
公益財団法人 流通経済研究所 担当:石川、寺田
e-mail:foodloss-rs@dei.or.jp 電話:(03) 5213-4534 HP:https://www.dei.or.jp
〒102-0074 東京都千代田区九段南4-8-21 山脇ビル 10 階
図表 1 食品ロス削減に向けて商慣習見直しに取り組む事業者数

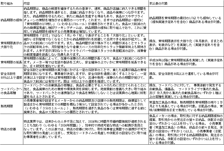
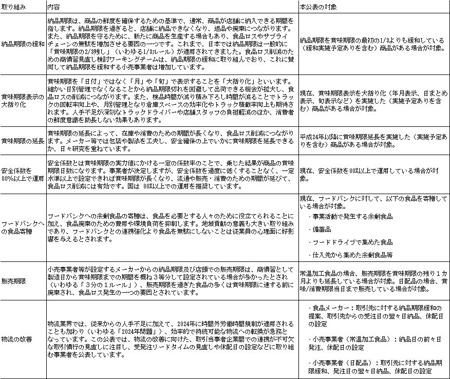
図表2 今回取り組み状況を公表する商慣習見直しの内容と公表の対象について

図表 3 納品期限緩和実施企業数の推移-業態別

図表 4 賞味期限表示大括り化実施企業数の推移

図表 5 賞味期限延長実施企業数の推移

図表 6 フードバンクや子ども食堂への食品寄贈実施企業数の推移

図表 7 安全係数を0.8以上で設定している企業数の推移

※取り組み事業者名は流通経済研究所の下記HPに掲載しています。
すべての画像
