ライフネット生命保険 新しいがん保険を12月に発売予定 保険期間が10年の定期型、免責期間中は保険料が不要
終身がん保険もあわせてリニューアル
ライフネット生命保険株式会社 (URL:https://www.lifenet-seimei.co.jp/ 本社:東京都千代田区、代表取締役社長:横澤淳平)は、「ライフネット生命の定期がん保険」、「ライフネット生命の定期がん保険レディース」を2025年12月1日(予定)に新発売することをお知らせします。
また、現在販売中のがん保険「ダブルエール」(終身型)は販売終了となり、「ライフネット生命の終身がん保険」、「ライフネット生命の終身がん保険レディース」としてリニューアルし、同日に新発売されることもあわせてお知らせします。

■がん治療の「経済毒性」をふまえると、がん保険の必要性は高い
がんのように、治療が比較的長く、再発というリスクもある大きな病気については、収入の減少と治療費や生活費の負担が想定以上になる場合があります。そのため、がんになったときの経済的なことへの不安は治療に対する不安とほぼ同等であるともいわれており、それを、がん治療における「経済毒性」といいます。経済毒性は、①支出の増加、②収入・資産の減少、③不安感の3つの要素で構成されます。
高額療養費制度などの公的医療保険により医療費の自己負担には上限が設けられていますが、がんになったときの経済的負担と不安の両方を少しでも軽減するためには、民間のがん保険を活用する必要があるといえるでしょう。
■10年の定期型は保険料の負担が小さく、用途自由な「がん診断一時金」は不安の軽減に
保険期間が10年の定期がん保険をライフネット生命が開発したのは、加入時の保険料が安く抑えられて、大きな保障を用意しやすいがん保険であれば、一人でも多くの方ががんの保障を手に入れやすくなると考えたからです。また、保障のメインとなる「がん診断一時金」は、用途が自由なので、生活費の補填に活用したり、通院時の出費に充てたりなど、経済的不安を解消する一助になります。

実際に、ライフネット生命が行った「がんとお金」の最新の調査*1ではがん経験者の方が経済的に困っている様子が浮き彫りになりました。このことから、「浮いた分を貯蓄に回せるくらいのお手頃な保険料で、がんの保障を確保しておく」ことと、「用途が自由でまとまった額を得られる給付金で備えておく」ことがどれだけ大切かわかります。
●ライフネット生命 がん経験者に聞いた「がんとお金」の調査2025より
・がん罹患により、「自身の収入が減った」と回答した人は53%(回答数:719)
・「収入減少や治療費の負担で生活が苦しい」と感じた人は75%(回答数:381)
・がん罹患後1年で増えた支出は約9割が200万円未満、約6割が100万円未満と回答
(回答数:719)
・約4割の人が「公的制度を利用しても治療費が足りなかった」と回答(回答数:666)
■治療期間が長くなるにつれ増えていく治療費と、がん罹患後の収入減少にも備えられる*2
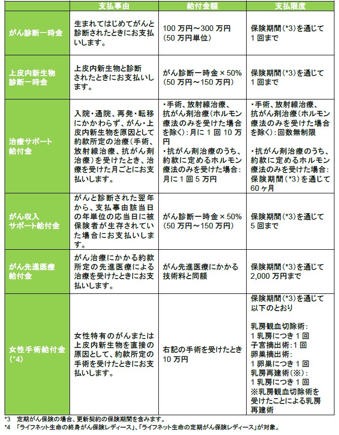
ライフネット生命のがん保険には「ライト」「あんしん」「あんしんプラス」の3つのコースがあり、長引くがんの治療にかかる治療費を助ける「治療サポート給付金」(あんしん、あんしんプラス)と収入減少をカバーする、「がん収入サポート給付金」(あんしんプラス)も用意しています。

治療サポート給付金は対象となるがん治療を受けた場合、月に1回10万円を回数無制限で受け取ることができるため、治療がいつまで続くのかわからないときの経済的不安と心理的不安、両方の支えになるでしょう。なお、治療サポート給付金は、入院・通院、再発・転移を問いません。
また、がん収入サポート給付金は、がんと診断された翌年から生存を条件に、50万円~150万円(がん診断一時金×50%)を年に1回最大5回まで受け取れるため、がん罹患後に増えた支出の補填や、生活費の足しにしていただくことができます。
加えて、がんと診断されたら、それ以降の保険料の払い込みは免除となります。これは、特約などのオプションではなく、「あんしん」「あんしんプラス」のコースを選択した方すべてに適用されます。
■新しいがん保険では、がん保険の「免責期間」において、保険料はいただきません
多くのがん保険は、保険期間の開始から3ヶ月(90日)は保障がないという免責期間が設けられています。保障がない期間にもかかわらず保険料を払わなければならない点は、お客さまにとって不合理ではないかと考え、ライフネット生命の新しいがん保険では、免責期間中は保険料をいただかないことに決めました。この対応をしているがん保険はまだ多くありません(保険料を割り引いているものではありません)。

■古いがん保険では給付金が支払われないこともあるため、がん保険は新しいものにアップデート
がんでの入院日数はこの20年ほどで約半分以下にまで短くなり、治療のメインが入院から通院に変わったことがわかります。これにより、入院が給付金の支払条件であった旧式のがん保険のままだと、がんになっても保障が得られなかったというようなことが実際に発生しています。


「がんとお金の調査」*1でも、医療保険やがん保険など、疾病に備える保険に加入していた人(全体の85%)のうち、2割の方が「給付金を受け取れなかった」と回答し、「今はほとんど通院での抗がん剤治療が主流で、入院保険はまったく使えなかった(50代 正社員)」といった声もありました。
「ライフネット生命の定期がん保険」は保険期間が10年のため、働き盛りの間にがん保険を追加して保障を手厚くしておきたいといった要望に応えやすい保険です。古いがん保険に入っている人は、がん保険をアップデートしましょう。
■定期型で、死亡保険、医療保険、がん保険をそろえることができるのはライフネット生命ならでは
2025年12月に定期型のがん保険を発売することで、ライフネット生命では、死亡保険、医療保険、がん保険を定期型でそろえることが可能になります。また、医療保険とがん保険に関しては、保険期間の更新時※3にそのときの健康状態にかかわらず、終身型に移行できるので、健康リスクに対する一生涯の保障を確保することが可能です。
定期型で保障に特化した保険をそろえているライフネット生命なら、必要な期間にあわせて、お手頃な保険料で「死亡・入院手術・がん」のリスクに備えることができるため、保険料負担が抑えられます。保険料を抑えられた分を、貯蓄やNISAなどの資産形成に回すことができるようになり、結果として、将来の不安を解消し、今の暮らしも豊かにすることができるようになるでしょう。

保険に入るときは、「必要な期間に必要な保障で備える」ということを前提とし、公的な保障だけでは足りない分を民間の保険で補い、保障が過剰になり保険料が膨らんでしまうのを防ぐことが大切です。また、「保険と貯蓄・投資は分けて考える」という点も、保険料が過剰にならないポイントです。
ライフネット生命は、お客さまの保険選びが満足いくものになるよう、生命保険よりももっと大切なことにお金を使ってほしいという思いを、これからも保険商品やサービスに反映させていきます。
*1 ライフネット生命保険 がん経験者に聞いた「がんとお金」の調査2025
*2 「ライフネット生命の定期がん保険」「ライフネット生命の定期がん保険レディース」の注意点含む保障内容については、本リリースの参考資料でご確認ください。
*3 所定の条件があり、保険期間満了日の2ヶ月前までのお申し出が必要です。詳しくはウェブサイトをご確認ください。
HTML版はこちらからご覧いただけます。
ライフネット生命保険 新しいがん保険を12月に発売予定 保険期間が10年の定期型、免責期間中は保険料が不要
■参考資料
「ライフネット生命の定期がん保険」「ライフネット生命の定期がん保険レディース」の特長
1. がんと診断されたときにまとまった一時金が受け取れる
2. 「治療サポート給付金」で入院・通院、再発・転移にかかわらず、約款所定の手術・放射線治療・抗がん剤治療をサポート
3. 長引くがん治療での収入減少にも備えられる「がん収入サポート給付金」
4. 更新時に終身がん保険への移行も可能
5. ご契約から保障開始までの3ヶ月間は保険料の払い込みは不要
6. 女性特有のがんによる手術には「女性手術給付金」を上乗せ【定期がん保険レディースのみ】
■月額保険料
「ライフネット生命の定期がん保険」の代表的な月額保険料は以下のとおりです。
保障内容:ライトコース がん診断一時金100万円/保険期間・保険料払込期間10年

当社は、お客さまがお支払いする保険料のうち、生命保険会社の人件費や店舗等にかかる費用にあたる付加保険料を開示しています。一例として、契約年齢30歳における純保険料と付加保険料の内訳は以下のとおりです。
保障内容:ライトコース がん診断一時金100万円/保険期間・保険料払込期間10年

なお、他保険商品における保険料の内訳(代表例)は、ウェブサイトでご覧いただけます。
https://www.lifenet-seimei.co.jp/about/
「ライフネット生命の終身がん保険」「ライフネット生命の終身がん保険レディース」、「ライフネット生命の定期がん保険」「ライフネット生命の定期がん保険レディース」の概要

■各給付金について

※この保険は、申込日からその日を含めて3ヶ月を経過した日の翌日から保障されます。
(3ヶ月を経過した日の翌日の応当日がない場合は、その月の末日)
※こちらに記載されている内容は、保障内容の概要です。詳細は、販売開始後、ウェブサイトに掲載します。
ライフネット生命について URL: https://www.lifenet-seimei.co.jp/
ライフネット生命は「正直に経営し、わかりやすく、安くて便利な商品・サービスを提供することで、お客さま一人ひとりの生き方を応援する」という経営理念を、「ライフネットの生命保険マニフェスト」にまとめ、営業開始から一貫してお客さま視点に立った生命保険をお届けしています。オンライン生保のリーディングカンパニーとして、デジタルテクノロジーを活用しながら、「安心して、未来世代を育てられる社会」の実現を目指します。
このプレスリリースには、メディア関係者向けの情報があります
メディアユーザー登録を行うと、企業担当者の連絡先や、イベント・記者会見の情報など様々な特記情報を閲覧できます。※内容はプレスリリースにより異なります。
すべての画像
