マニュライフ生命、金融機関向けの『未来につなげる終身保険v2』を改定、新しい機能を追加し4月1日(火)から販売開始
マニュライフ生命保険株式会社(取締役代表執行役社長兼CEO:ブノワ・メスレ、本社:東京都新宿区、以下「マニュライフ生命」)は、お客さまの特定疾病保障ニーズならびに、契約を継続しつつ積立金を一部引き出す資金ニーズにお応えするために、金融機関向けの通貨選択型一時払終身保険『未来につなげる終身保険v2』の商品改定を行い、2025年4月1日(火)から販売開始いたします。
『未来につなげる終身保険v2』は、「告知ありタイプ」「告知なしタイプ」の2つのタイプから選択いただき、一生涯の死亡・高度障害保障*を確保することができる一時払終身保険であり、少しでも多くの資産を安心してご家族にのこしたいお客さまをサポートする資産形成機能も備えた商品です。契約通貨は、円・米ドル・豪ドルからお選びいただけます。このたび、より幅広くお客さまのニーズにお応えするため、以下の商品改定を行います。
【改定内容】
1. 「告知ありタイプ」の最高契約年齢を90歳に引き上げ
2. 最高基本保険金額を既契約と通算して20億円に引き上げ
3. 「告知ありタイプ」の年齢別告知書扱限度額を最高3,000万円に引き上げ
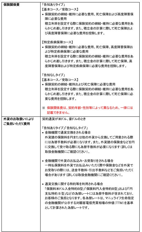
4. 「特定疾病保障コース」と「受取コース」の追加
従来の死亡保障・高度障害保障*のみのタイプを「基本コース」とし、ニーズに応じて追加で選択いただけるよう、「特定疾病保障コース」、「受取コース」の2つのコースを追加します。
未来につなげる終身保険v2 - コース一覧

1. 「特定疾病保障コース」**
ご契約時に、特定疾病保険金額の金額指定または特定疾病保障割合を選択いただきます。特定疾病の支払事由に該当した場合、特定疾病保険金を被保険者にお支払いします。特定疾病保険金を支払った後も、基本保険金額から特定疾病保険金額を差し引いた金額が、死亡・高度障害保険金として一生涯継続します(特定疾病保障割合100%以外を選択された場合)。
対象となる特定疾病

*1 「上皮内ガン」「皮膚の悪性黒色腫以外の皮膚ガン」を除きます。
*2 「ガン責任開始日」とは、この特則の責任開始期の属する日からその日を含めて91日目をいいます。
*3 軽い家事等の軽労働や事務等の座業はできるが、それ以上の活動では制限を必要とする状態をいいます。
1. 「受取コース」***
積立金を「基本積立金」と「特約積立金」に分け、積増金を特約積立金に毎年加算します。ご契約者はいつでも必要な時に、ご契約を解約することなく必要な金額を特約積立金から引き出せます。
※特約積立金を一部引出す場合の最低額は、10万円または1,000米ドル/豪ドルとなります。
* 「高度障害保障」は、「告知ありタイプ」のみとなります。
** 「告知ありタイプ」のみとなります。また、「受取コース」と同時に選択することはできません。
*** 「特定疾病保障コース」と同時に選択することはできません。
商品詳細: https://www.manulife.co.jp/ja/individual/products/goods/miraisyushin02a.html
【取り扱い金融機関】
本日から、以下の金融機関にてお取扱いを開始いたします。

マニュライフ生命は、ウェルス・ソリューション・スペシャリストとして、万一の場合の保障に加えて、人生100年時代においてお客さまがより長く、より良い生活を送ることができるよう、退職後の生活資金や相続対策といった長期的な資産形成まで、さまざまなニーズにお応えする商品・サービスを提供してまいります。
※商品概要につきましては、別紙をご参照ください。
マニュライフ生命について
マニュライフ生命は、カナダに本拠を置く大手金融サービスグループ、マニュライフ・ファイナンシャル・コーポレーションのグループ企業です。ブランドメッセージ「人生に、たしかな選択を。」のもと、お客さまが安心して保障や資産形成のためのより良い選択ができるよう、資産形成のスペシャリストとして、お客さまに寄り添います。当社に関する情報は、公式ウェブサイト(https://www.manulife.co.jp)、およびLinkedInアカウント(https://www.linkedin.com/company/manulife-japan/)をご覧ください。
<別紙>
『未来につなげる終身保険v2』 商品概要
(詳細:https://www.manulife.co.jp/ja/individual/products/goods/miraisyushin02a.html)




※ この特約は、特定疾病保障特則(24)とあわせて適用できません。
※ 特約積立金の一部または全部を引出す際、市場価格調整は適用されません。
※ お申込み後にタイプとコースの変更はできません。
※ 具体的な金額は、「設計書」をご覧ください。
■ お客さまの健康をサポートする商品付帯サービス
・マニュライフ生命の業務提携先であるティーペック株式会社が提供する、こころとからだの健康をサポートするための商品付帯サービス「メディカルリリーフ(プラス)」を無料でご利用いただけます。
・「メディカルリリーフ(プラス)」では、24時間・年中無休で医師・保健師・看護師などの相談スタッフが対応する健康相談サービス(メディカルほっとコール24*1)や、各専門分野の医師によるセカンドオピニオンを手配するサービス(メディカルソムリエ*2)などをご提供しています。
サービスの詳細やご利用条件等はマニュライフ生命のホームページをご確認ください。
https://www.manulife.co.jp/ja/policyholder/medicalrelief/about.html
※上記サービスは2025年4月時点のものであり、将来予告なく変更もしくは中止される場合があります。
※保険契約による保障とは異なります。
※ご利用の際には諸条件があり、ご要望に沿えない場合があります。
*1 サービスをご利用いただける方は、対象となる保険契約の被保険者とその1親等以内のご家族です。
*2 サービスをご利用いただける方は、対象となる保険契約の被保険者です。






このプレスリリースには、メディア関係者向けの情報があります
メディアユーザー登録を行うと、企業担当者の連絡先や、イベント・記者会見の情報など様々な特記情報を閲覧できます。※内容はプレスリリースにより異なります。
すべての画像
