30~79歳の女性に聞いた「お金に関する意識実態調査」年代が上がるほど「お金の使い方に対する満足度」が高く、「将来のお金」に対する心配度が低い。
若い世代の不安の背景にあるのは、資産運用をしたくてもできない実態。
女性誌販売部数No.1(※1)の雑誌「ハルメク」をグループで発行する株式会社ハルメクホールディングス(本社:東京都新宿区、代表取締役社長:宮澤 孝夫)のハルメク 生きかた上手研究所と、在宅ワークをはじめ、自分らしい働き方を希望する女性向けのコミュニティサイトを運営している株式会社キャリア・マム(本社:東京都多摩市、代表取締役:堤香苗)は、30~79歳の女性687名を対象に「お金に関する意識実態調査」をWEBアンケートにて実施いたしました。(※1)日本ABC協会発行社レポート36.8万部(2021年7月~12月)
【調査サマリ】
■「お金の使い方」に対する満足度は50.0%。「将来のお金」に対して「心配している」割合は54.2%。
⇒年代が上がるほど「お金の使い方」の満足度は上昇、「将来のお金」について「心配している」割合は低下。
⇒「お金の使い方」に満足している理由は、「ある程度自由にお金を使えている」「投資で利益をあげている」
「配偶者と価値観を共有している」など。満足していない理由は、「子の教育費や学費の負担が大きい」「お金の増やし方がわからない」「リスクが怖くて資産運用に踏み切れない」など。30~50代で「資産運用に興味はあるが知識や資金がない」という声が見られた。
■将来のお金のために現在行っていることは、「節約」63.3%、「貯蓄」57.9%、「就業」33.0%、「投資」32.6%。年代が若いほど「現在行っていること」の種類が多い。
⇒「現在行っている投資」1位は「投資信託」、2位は「株式投資」、3位は「つみたてNISA」。「投資信託」は幅広い年代で行われており、「株式投資」「国債」は60~70代、「つみたてNISA」「iDeCo・確定拠出年金」は
40~50代で多い。
⇒投資にまわす額は平均69,438円/月。年代が上がるほど投資にまわす平均額が高い。
■「お金に関する成功、失敗の思い出」から見えた、資産運用に対するスタンスの年代差。まだまだ欲がある30代、安定志向の40代、若い頃に失敗経験が多い50代、酸いも甘いも知っている60~70代。
⇒バブル景気、高金利時代、リーマン・ショックなど大暴落の経験有無が、現在の資産運用スタンスの背景にあることがうかがわれた。
■30~70代女性が65歳までに用意しておくべきだと思う金額は、平均で2,711万円。
⇒年代別に平均額を見ると、全体平均より高かったのは、30代(3,832万円)と50代(2,727万円)だった。
【調査背景】
高齢化社会の進行、賃金や金利の長期低迷に加え、昨今の物価高騰を受け、家計をとりまく状況は不透明感を増しています。他方、2022年4月から高校家庭科の授業で「金融教育」が開始される等、投資や資産運用への社会的関心が高まっています。こうした中、ハルメク 生きかた上手研究所と株式会社キャリア・マムは、女性のお金に関する満足度や、将来のお金のためにしている対策の年代差を把握するため、30~70代女性を対象に、「お金に関する意識実態調査」を共同で実施しました(※2)。
(※2)調査主体の「株式会社ハルメクホールディングス ハルメク 生きかた上手研究所」所長 梅津順江、「株式会社キャリア・マム」代表取締役 堤香苗への取材、コメント提供も可能です。
【調査概要】
調査の方法:WEBアンケート
調査の対象:30~79歳の全国の女性
(株式会社ハルメクホールディングスのモニター「ハルトモ」もしくは株式会社キャリア・マムの会員)
有効回答数:687名
調査実施日:2022年5月27日~6月7日
調査主体 :株式会社ハルメクホールディングス ハルメク 生きかた上手研究所・株式会社キャリア・マム
※本リリース内容を掲載いただく際は、出典「ハルメク 生きかた上手研究所・キャリア・マム調べ」と明記をお願いいたします。
「お金の使い方」に対する満足度は50.0%。
「将来のお金」に対して「心配している」割合は54.2%。
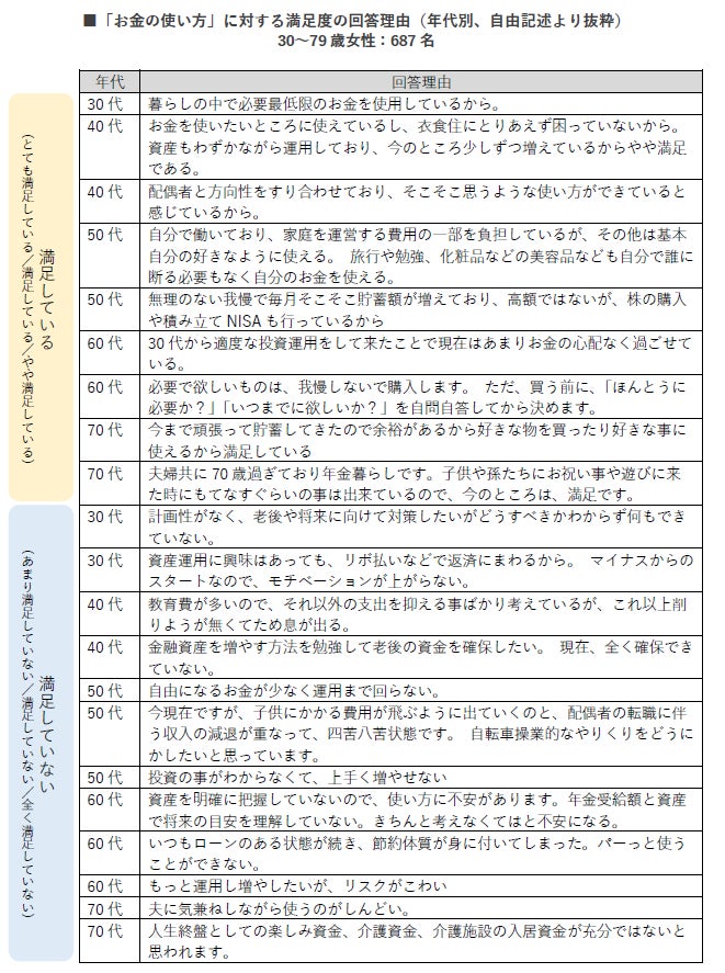
・「お金の使い方」に対する満足度(「とても満足している」「満足している」「やや満足している」割合の合算)は、全体平均で50.0%だった。年代が上がるほど「お金の使い方」に対する満足度が高かった。
・「将来のお金」について「心配している」(「とても心配している」「心配している」「やや心配している」割合の合算)割合は54.2%だった。年代が上がるほど「将来のお金」について「心配している」割合は低くなった。
・「お金の使い方」に満足している理由は、「ある程度自由にお金を使えている」「投資で利益をあげている」「配偶者と価値観を共有している」など。満足していない理由は、「将来のために何をしたら良いかわからない」「子の教育費や学費の負担が大きい」「リスクが怖くて資産運用に踏み切れない」などだった。特に、30~50代で「資産運用に興味はあるが知識や資金がない」という声が見られた。
「節約」63.3%、「貯蓄」57.9%、「就業」33.0%、「投資」32.6%。
年代が若いほど「現在行っていること」の種類が多い。
・将来のお金のために、現在何かを行っている人の割合は89.1%。行っていることは、多い順に「節約」63.3%、「貯蓄」57.9%、「就業」33.0%、「投資」32.6%だった。
・年代別に見ると、「貯蓄」「就業」は30~50代、「投資」は40~50代と70代、「投資以外のプチ稼ぎ・プチ副業」「キャリアの見直し」は30~40代で他年代比より高かった。なお、年代が上がるほど「現在行っていること」の種類数平均が少なくなり、「やっていることは特にない」の割合が高くなった。
・「現在行っている投資」1位は「投資信託」、2位は「株式投資」、3位は「つみたてNISA」。「投資信託」は幅広い年代で行われており、「株式投資」「国債」は60~70代、「つみたてNISA」「iDeCo・確定拠出年金」は40~50代で多かった。
・投資にまわす額は平均で69,438円/月。年代が上がるほど投資にまわす平均額が高く、70代の平均額(85,833円/月)は30代の平均額(35,381円/月)の2.4倍だった。
「お金に関する成功、失敗の思い出」から見えた、資産運用に対するスタンスの年代差。
まだまだ欲がある30代、安定志向の40代、若い頃に失敗経験が多い50代、
酸いも甘いも知っている60~70代。
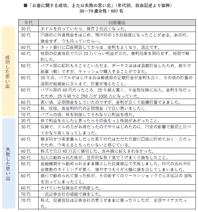
・全回答者に、「お金に関する成功、失敗の思い出」を自由記述で尋ねた。自由記述から抜粋したコメントを、1991年1月から2022年7月にかけての、日経平均(各月初日の終値)と普通預金金利の長期推移に重ねたのが下の図である。この図から、50~70代はバブル景気や高金利の恩恵を受けているのに対し、30~40代は社会に出た時にはすでに超低金利時代だったことがわかる。
・「お金に関する成功、失敗の思い出」を見ると、30代で資産運用をしている人は、利益を出したことよりも「もっと儲けられたのに」といった悔しさが見られ、まだまだ欲があることがうかがわれた。40代は大きな利益が出る前に利益を確定する、ネット銀行の金利で満足している等、安定志向の傾向が見られた。50代は、社会人としてバブル景気を経験した最後の世代だが、若くて知識がない頃にリーマン・ショック等で大きな失敗をした人が目立った。60~70代は、バブル景気や高金利による恩恵を享受すると同時に、山一証券の破綻やリーマン・ショックによる損害も経験しており、酸いも甘いも知っている世代であることがうかがわれた。
・65歳までに用意しておくべきだと思う金額を聞いたところ、全体の平均額は2,711万円だった。
回答を「500万未満」から「1億以上」の7カテゴリーに分類して分布を見ると、最も多いのは「2,000万以上3,000万未満」(29.6%)で、続いて「1,000万以上2,000万未満」(26.6%)だった。
・年代別に平均額を見ると、全体平均より高かったのは、30代(3,832万円)と50代(2,727万円)だった。
【専門家の見解】
ハルメク 生きかた上手研究所 所長 梅津 順江(うめづ ゆきえ)
2016 年 3 月から現職。主に年間約 900 人のシニアを対象にインタビューや取材、ワークショップを実施
子世代は投資に興味あれど資金がない。親世代も子世代を憂慮
「一億総活躍社会の実現」「全世代型社会保障の構築」の提唱が、安倍晋三政権時になされ、その方針は菅義偉前首相、岸田文雄首相に引き継がれました。「子育て世帯生活支援特別給付金」の支給、「“一億総株主化”貯蓄から投資へ」発言は記憶に新しいです。各専門機関でも、家計資産、少子高齢化、年金制度、シルバー民主主義など、日本経済の世代間格差をテーマに様々な分析や考察が行われています。
共同で実施した「お金に関する意識実態調査」でも、世代間格差が浮き彫りとなりました。要約すると「親世代はお金への満足度が高く、子世代はお金への将来不安が大きい」といった結果です。
投資に関しても年代差が顕著でした。ノーリスク(定期預金)で年率5%増えたバブル期を経験した世代と超低金利時代しか知らない世代とでは投資への態度や感覚が違って当然です。しかし驚いたのは、投資の金額差です。年代が上がるほど投資額が高いであろうとは予測していましたが、投資にまわしている金額が70代は30代の約2.4倍(70代は86,000円/月、30代は35,000円/月)に及びます。子世代は「貯金や投資に回せる余裕がない(39歳)」、親世代は「まだ家にいる子どもの将来が心配(63歳)」「増やした分は子供や孫への援助に使う(74歳)」とコメントしています。「子世代は資産運用に興味はあっても資金がない、親世代も子世代の将来を心配している」というのが実情です。深刻化する世代間の問題を国や行政に任せきりにせず、企業や個人も真剣に向き合うタイミングが来たということなのかもしれません。
株式会社キャリア・マム 代表取締役 堤 香苗(つつみ かなえ)
学生時代からフリーアナウンサーとして活動し、2000年8月に結婚や出産に関わらず、仕事と家庭のどちらも大切に自分らしく働きたい女性たちに働く機会を提供することを志し、株式会社キャリア・マムを設立。内閣府「女性のチャレンジ支援賞」ほか、受賞歴多数。
年金だけでは生活が厳しくなる将来に向けて、どのように投資していくか
お金に対する考え方が、好景気を実感した50代を境に変わっていますね。40代以下は投資の手法なども色々と実践していて「収入を増やす」事を考えています。70代以上の年金世代とは当事者になった時の支給額や資金的余裕も異なるので、これからの 「副業支援」する国の働き方改革にも影響してくるのではないでしょうか。つまり、【年金だけでは、生活厳しいですよね】というメッセージです。だからこそ、【時間を作ってスキルアップ】【60歳から始める創業】【パートと兼業での在宅ワーク】など、新しい働き方に続々と新規のプレーヤー、特に、女性たちが参入しているのだと思います。
株などの長期的運用は、時間と手元資金に余裕がないと難しいので当然シニア世代が中心。給料から天引きなど毎月コツコツ型の運用は、若い世代を中心に取り組まれています。ここまで超低金利が続いてくると預金の利子をあてにせず、「お金に働いてもらう」という考え方に変化しているようですね。
前回リリースした「働き方」の調査でも、50代のバブル世代以上は、「働き甲斐」を求めていますが、就職氷河期世代だった40代以下になると、いつも自分の収入に不安があって「働かされている」感覚がある。この感覚が就業している状況に満足感が得づらい一つの原因かもしれません。
まずは今月の1万円収入増加の為に、個人開業、パソコンワーク、CtoC向けプラットフォーム活用など、体力勝負以外の働き方を「子育て、介護と両立」しながら始めよう、という女性たちの稼いだお金が今後どのように投資に向けられていくのか、非常に興味深いですね。
■女性誌部数No.1! 50代からの生きかた・暮らしかた応援雑誌「ハルメク」
50代からの女性が前向きに明るく生きるための価値ある情報をお届けしています。健康、料理、おしゃれ、お金、著名人のインタビューなど、幅広い情報が満載です。 また、雑誌「ハルメク」の定期購読者には、本誌とともに提供するカタログと、オンラインでの通信販売を行っています。販売している商材は、ファッション・インナー・コスメ・美容・健康など多岐にわたり、独自のシンクタンクである「ハルメク 生きかた上手研究所」を通じて利用者の声を徹底的に調査、反映した商品開発で、多くの女性から支持を得ています。
■ハルメク 生きかた上手研究所のシニアリサーチデータは、「ハルメク シニアマーケティングLAB」で掲載しています。
「ハルメク シニアマーケティングLAB」は、ハルメク世代(シニア)を顧客とする企業にとって有益な情報をお届けしている情報サイトです。ハルメクグループが提供する定期購読誌や通販等を通じて得たマーケティングデータや記事、シンクタンク「ハルメク 生きかた上手研究所」の調査レポートなど豊富な情報が満載です。
URL:https://marketing.halmek-holdings.co.jp/column/archive.php?c_no=274
■「また働きたい」という女性の希望を多様な働き方でかなえる「キャリア・マム」
在宅ワークや起業など自分らしい働き方を希望する女性向けのコミュニティサイトを運営(http://www.c-mam.co.jp/)。会員数は現在11万人。育児や介護といったライフステージの変化に関わらず、キャリアを継続できるよう時間や場所に柔軟な働き方を推進しています。大量のタスク業務(入力やコール等)の代行を行うBPO事業や、ライティングやデザインといったクリエイティブ業務などで、女性たちの活躍する機会を創出。現在では自治体や官公庁より在宅ワーク就業支援や教育訓練に関する事業や創業支援事業などを受託運営し、多くの女性たちの再就業を支援しています。
■「お金の使い方」に対する満足度は50.0%。「将来のお金」に対して「心配している」割合は54.2%。
⇒年代が上がるほど「お金の使い方」の満足度は上昇、「将来のお金」について「心配している」割合は低下。
⇒「お金の使い方」に満足している理由は、「ある程度自由にお金を使えている」「投資で利益をあげている」
「配偶者と価値観を共有している」など。満足していない理由は、「子の教育費や学費の負担が大きい」「お金の増やし方がわからない」「リスクが怖くて資産運用に踏み切れない」など。30~50代で「資産運用に興味はあるが知識や資金がない」という声が見られた。
■将来のお金のために現在行っていることは、「節約」63.3%、「貯蓄」57.9%、「就業」33.0%、「投資」32.6%。年代が若いほど「現在行っていること」の種類が多い。
⇒「現在行っている投資」1位は「投資信託」、2位は「株式投資」、3位は「つみたてNISA」。「投資信託」は幅広い年代で行われており、「株式投資」「国債」は60~70代、「つみたてNISA」「iDeCo・確定拠出年金」は
40~50代で多い。
⇒投資にまわす額は平均69,438円/月。年代が上がるほど投資にまわす平均額が高い。
■「お金に関する成功、失敗の思い出」から見えた、資産運用に対するスタンスの年代差。まだまだ欲がある30代、安定志向の40代、若い頃に失敗経験が多い50代、酸いも甘いも知っている60~70代。
⇒バブル景気、高金利時代、リーマン・ショックなど大暴落の経験有無が、現在の資産運用スタンスの背景にあることがうかがわれた。
■30~70代女性が65歳までに用意しておくべきだと思う金額は、平均で2,711万円。
⇒年代別に平均額を見ると、全体平均より高かったのは、30代(3,832万円)と50代(2,727万円)だった。
【調査背景】
高齢化社会の進行、賃金や金利の長期低迷に加え、昨今の物価高騰を受け、家計をとりまく状況は不透明感を増しています。他方、2022年4月から高校家庭科の授業で「金融教育」が開始される等、投資や資産運用への社会的関心が高まっています。こうした中、ハルメク 生きかた上手研究所と株式会社キャリア・マムは、女性のお金に関する満足度や、将来のお金のためにしている対策の年代差を把握するため、30~70代女性を対象に、「お金に関する意識実態調査」を共同で実施しました(※2)。
(※2)調査主体の「株式会社ハルメクホールディングス ハルメク 生きかた上手研究所」所長 梅津順江、「株式会社キャリア・マム」代表取締役 堤香苗への取材、コメント提供も可能です。
【調査概要】
調査の方法:WEBアンケート
調査の対象:30~79歳の全国の女性
(株式会社ハルメクホールディングスのモニター「ハルトモ」もしくは株式会社キャリア・マムの会員)
有効回答数:687名
調査実施日:2022年5月27日~6月7日
調査主体 :株式会社ハルメクホールディングス ハルメク 生きかた上手研究所・株式会社キャリア・マム
※本リリース内容を掲載いただく際は、出典「ハルメク 生きかた上手研究所・キャリア・マム調べ」と明記をお願いいたします。
「お金の使い方」に対する満足度は50.0%。
「将来のお金」に対して「心配している」割合は54.2%。
・「お金の使い方」に対する満足度(「とても満足している」「満足している」「やや満足している」割合の合算)は、全体平均で50.0%だった。年代が上がるほど「お金の使い方」に対する満足度が高かった。
・「将来のお金」について「心配している」(「とても心配している」「心配している」「やや心配している」割合の合算)割合は54.2%だった。年代が上がるほど「将来のお金」について「心配している」割合は低くなった。
・「お金の使い方」に満足している理由は、「ある程度自由にお金を使えている」「投資で利益をあげている」「配偶者と価値観を共有している」など。満足していない理由は、「将来のために何をしたら良いかわからない」「子の教育費や学費の負担が大きい」「リスクが怖くて資産運用に踏み切れない」などだった。特に、30~50代で「資産運用に興味はあるが知識や資金がない」という声が見られた。



将来のお金のために現在行っていることは、
「節約」63.3%、「貯蓄」57.9%、「就業」33.0%、「投資」32.6%。
年代が若いほど「現在行っていること」の種類が多い。
・将来のお金のために、現在何かを行っている人の割合は89.1%。行っていることは、多い順に「節約」63.3%、「貯蓄」57.9%、「就業」33.0%、「投資」32.6%だった。
・年代別に見ると、「貯蓄」「就業」は30~50代、「投資」は40~50代と70代、「投資以外のプチ稼ぎ・プチ副業」「キャリアの見直し」は30~40代で他年代比より高かった。なお、年代が上がるほど「現在行っていること」の種類数平均が少なくなり、「やっていることは特にない」の割合が高くなった。
・「現在行っている投資」1位は「投資信託」、2位は「株式投資」、3位は「つみたてNISA」。「投資信託」は幅広い年代で行われており、「株式投資」「国債」は60~70代、「つみたてNISA」「iDeCo・確定拠出年金」は40~50代で多かった。
・投資にまわす額は平均で69,438円/月。年代が上がるほど投資にまわす平均額が高く、70代の平均額(85,833円/月)は30代の平均額(35,381円/月)の2.4倍だった。



「お金に関する成功、失敗の思い出」から見えた、資産運用に対するスタンスの年代差。
まだまだ欲がある30代、安定志向の40代、若い頃に失敗経験が多い50代、
酸いも甘いも知っている60~70代。
・全回答者に、「お金に関する成功、失敗の思い出」を自由記述で尋ねた。自由記述から抜粋したコメントを、1991年1月から2022年7月にかけての、日経平均(各月初日の終値)と普通預金金利の長期推移に重ねたのが下の図である。この図から、50~70代はバブル景気や高金利の恩恵を受けているのに対し、30~40代は社会に出た時にはすでに超低金利時代だったことがわかる。
・「お金に関する成功、失敗の思い出」を見ると、30代で資産運用をしている人は、利益を出したことよりも「もっと儲けられたのに」といった悔しさが見られ、まだまだ欲があることがうかがわれた。40代は大きな利益が出る前に利益を確定する、ネット銀行の金利で満足している等、安定志向の傾向が見られた。50代は、社会人としてバブル景気を経験した最後の世代だが、若くて知識がない頃にリーマン・ショック等で大きな失敗をした人が目立った。60~70代は、バブル景気や高金利による恩恵を享受すると同時に、山一証券の破綻やリーマン・ショックによる損害も経験しており、酸いも甘いも知っている世代であることがうかがわれた。


65歳までに用意しておくべきだと思う金額は、平均で2,711万円。
・65歳までに用意しておくべきだと思う金額を聞いたところ、全体の平均額は2,711万円だった。
回答を「500万未満」から「1億以上」の7カテゴリーに分類して分布を見ると、最も多いのは「2,000万以上3,000万未満」(29.6%)で、続いて「1,000万以上2,000万未満」(26.6%)だった。
・年代別に平均額を見ると、全体平均より高かったのは、30代(3,832万円)と50代(2,727万円)だった。

【専門家の見解】
ハルメク 生きかた上手研究所 所長 梅津 順江(うめづ ゆきえ)

2016 年 3 月から現職。主に年間約 900 人のシニアを対象にインタビューや取材、ワークショップを実施
子世代は投資に興味あれど資金がない。親世代も子世代を憂慮
「一億総活躍社会の実現」「全世代型社会保障の構築」の提唱が、安倍晋三政権時になされ、その方針は菅義偉前首相、岸田文雄首相に引き継がれました。「子育て世帯生活支援特別給付金」の支給、「“一億総株主化”貯蓄から投資へ」発言は記憶に新しいです。各専門機関でも、家計資産、少子高齢化、年金制度、シルバー民主主義など、日本経済の世代間格差をテーマに様々な分析や考察が行われています。
共同で実施した「お金に関する意識実態調査」でも、世代間格差が浮き彫りとなりました。要約すると「親世代はお金への満足度が高く、子世代はお金への将来不安が大きい」といった結果です。
投資に関しても年代差が顕著でした。ノーリスク(定期預金)で年率5%増えたバブル期を経験した世代と超低金利時代しか知らない世代とでは投資への態度や感覚が違って当然です。しかし驚いたのは、投資の金額差です。年代が上がるほど投資額が高いであろうとは予測していましたが、投資にまわしている金額が70代は30代の約2.4倍(70代は86,000円/月、30代は35,000円/月)に及びます。子世代は「貯金や投資に回せる余裕がない(39歳)」、親世代は「まだ家にいる子どもの将来が心配(63歳)」「増やした分は子供や孫への援助に使う(74歳)」とコメントしています。「子世代は資産運用に興味はあっても資金がない、親世代も子世代の将来を心配している」というのが実情です。深刻化する世代間の問題を国や行政に任せきりにせず、企業や個人も真剣に向き合うタイミングが来たということなのかもしれません。
株式会社キャリア・マム 代表取締役 堤 香苗(つつみ かなえ)

学生時代からフリーアナウンサーとして活動し、2000年8月に結婚や出産に関わらず、仕事と家庭のどちらも大切に自分らしく働きたい女性たちに働く機会を提供することを志し、株式会社キャリア・マムを設立。内閣府「女性のチャレンジ支援賞」ほか、受賞歴多数。
年金だけでは生活が厳しくなる将来に向けて、どのように投資していくか
お金に対する考え方が、好景気を実感した50代を境に変わっていますね。40代以下は投資の手法なども色々と実践していて「収入を増やす」事を考えています。70代以上の年金世代とは当事者になった時の支給額や資金的余裕も異なるので、これからの 「副業支援」する国の働き方改革にも影響してくるのではないでしょうか。つまり、【年金だけでは、生活厳しいですよね】というメッセージです。だからこそ、【時間を作ってスキルアップ】【60歳から始める創業】【パートと兼業での在宅ワーク】など、新しい働き方に続々と新規のプレーヤー、特に、女性たちが参入しているのだと思います。
株などの長期的運用は、時間と手元資金に余裕がないと難しいので当然シニア世代が中心。給料から天引きなど毎月コツコツ型の運用は、若い世代を中心に取り組まれています。ここまで超低金利が続いてくると預金の利子をあてにせず、「お金に働いてもらう」という考え方に変化しているようですね。
前回リリースした「働き方」の調査でも、50代のバブル世代以上は、「働き甲斐」を求めていますが、就職氷河期世代だった40代以下になると、いつも自分の収入に不安があって「働かされている」感覚がある。この感覚が就業している状況に満足感が得づらい一つの原因かもしれません。
まずは今月の1万円収入増加の為に、個人開業、パソコンワーク、CtoC向けプラットフォーム活用など、体力勝負以外の働き方を「子育て、介護と両立」しながら始めよう、という女性たちの稼いだお金が今後どのように投資に向けられていくのか、非常に興味深いですね。
■女性誌部数No.1! 50代からの生きかた・暮らしかた応援雑誌「ハルメク」
50代からの女性が前向きに明るく生きるための価値ある情報をお届けしています。健康、料理、おしゃれ、お金、著名人のインタビューなど、幅広い情報が満載です。 また、雑誌「ハルメク」の定期購読者には、本誌とともに提供するカタログと、オンラインでの通信販売を行っています。販売している商材は、ファッション・インナー・コスメ・美容・健康など多岐にわたり、独自のシンクタンクである「ハルメク 生きかた上手研究所」を通じて利用者の声を徹底的に調査、反映した商品開発で、多くの女性から支持を得ています。
■ハルメク 生きかた上手研究所のシニアリサーチデータは、「ハルメク シニアマーケティングLAB」で掲載しています。
「ハルメク シニアマーケティングLAB」は、ハルメク世代(シニア)を顧客とする企業にとって有益な情報をお届けしている情報サイトです。ハルメクグループが提供する定期購読誌や通販等を通じて得たマーケティングデータや記事、シンクタンク「ハルメク 生きかた上手研究所」の調査レポートなど豊富な情報が満載です。
URL:https://marketing.halmek-holdings.co.jp/column/archive.php?c_no=274
■「また働きたい」という女性の希望を多様な働き方でかなえる「キャリア・マム」
在宅ワークや起業など自分らしい働き方を希望する女性向けのコミュニティサイトを運営(http://www.c-mam.co.jp/)。会員数は現在11万人。育児や介護といったライフステージの変化に関わらず、キャリアを継続できるよう時間や場所に柔軟な働き方を推進しています。大量のタスク業務(入力やコール等)の代行を行うBPO事業や、ライティングやデザインといったクリエイティブ業務などで、女性たちの活躍する機会を創出。現在では自治体や官公庁より在宅ワーク就業支援や教育訓練に関する事業や創業支援事業などを受託運営し、多くの女性たちの再就業を支援しています。
このプレスリリースには、メディア関係者向けの情報があります
メディアユーザーログイン既に登録済みの方はこちら
メディアユーザー登録を行うと、企業担当者の連絡先や、イベント・記者会見の情報など様々な特記情報を閲覧できます。※内容はプレスリリースにより異なります。
すべての画像
