「シニア女性の開運に関する意識と実態調査」50代以上女性の約75%が“運活”を行っている。開運にかける金額は年間平均11,550円、情報源はWEB・SNSがメイン
~運気を上げるための習慣を取り入れている人は幸福度が高いことが明らかに~
女性誌販売部数No.1(※1)の「ハルメク」をグループで発行する(株)ハルメクホールディングス(本社:東京都新宿区、代表取締役社長:宮澤 孝夫)のハルメク 生きかた上手研究所は、50~84歳の女性537名を対象に「シニア女性の開運に関する意識と実態調査」をWEBアンケートにて実施いたしました。(※1)日本ABC協会発行社レポート(2022年1月~6月)
【 調査サマリ 】
■50代以上の女性の75%が何かしらの開運習慣を取り入れている。取り入れている人が開運にかける平均費用は年間11,550円。
⇒何かしらの開運習慣を取り入れている割合は、全体の74.9%。
⇒取り入れている開運習慣は「寺院を参拝する」が49.0%、「占いをチェックする」が33.8%、「お守りを身に着ける」が29.1%の順。
⇒「お守りを身に着ける」「パワースポットに行く」「お札を飾る」「風水を取り入れる」などの開運習慣は50代が最も高い。「盛り塩を置く」は全体では11.4%だったが、50代は21.2%。
⇒開運習慣を取り入れている人が1年間で開運にかける費用は平均で11,550円/年。お金をかける時期は年末年始に集中。
⇒新年開運のために新調するものは、縁起物、お札、お守りが上位。次いで歯ブラシが28.9%、下着が24.4%。
■特に関心の高いテーマは「健康運」と「金運」。開運に関する主な情報源はWEBサイトやSNS。
⇒全体では健康運(73.4%)金運(59.6%)の関心度が高く、年代別では複数のテーマで50代が最も関心が高い。一方70代以上は、健康運に関心が集中。
⇒開運に関する主な情報源は、WEBサイト・SNSが36.3%と最も多く、次いで本・書籍が36.1%という結果に。
■運気を上げるための習慣を取り入れている人は、幸福度が高い。
⇒「感謝の気持ちを伝える」、「物事をポジティブに捉える」、「笑顔でいることを意識する」など、自身の気持ちの持ち方の持ち方に関する習慣を心がけている人は、幸福度が高い。
⇒また、「挨拶をきちんとする」など人とのコミュニケーションに関する習慣、「玄関を綺麗にする」などの整理整頓の習慣、「姿勢をよくする」など身なりを気づかう習慣についても、心がけている人は幸福度が高い。
【調査背景】
ハルメク 生きかた上手研究所は、シニアのインサイトについて調査・分析を行っています。
「人生100年時代」と言われる現代において、健康やお金、ウェルビーイングの重要性が高まっています。人生の充足感、将来の健康やお金に対する安心感を得るために、シニア女性はどのような運気アップ(開運)の習慣を取り入れているのでしょうか?その意識と実態に迫りました。
※調査主体の(株)ハルメクホールディングス「ハルメク 生きかた上手研究所」所長への取材、コメント提供も可能です。
【調査概要】
調査の方法:WEBアンケート
調査の対象:50~84歳の女性
有効回答数:537 名
調査実施日:2022年11月25日~11月28日
調査主体 :(株)ハルメクホールディングス ハルメク 生きかた上手研究所
※本リリース内容を掲載いただく際は、出典「ハルメク 生きかた上手研究所調べ」と明記をお願いいたします。
50代以上女性の約75%が何かしらの開運習慣を取り入れている。
開運習慣を取り入れている人が、開運にかける平均費用は年間11,550円。
・日常生活で何かしらの開運習慣を取り入れているシニア女性の割合は、全体の74.9%。
・取り入れている開運習慣は「寺院を参拝する」が49.0%、「占いをチェックする」が33.8%、「お守り
を身に着ける」が29.1%の順。
・「お守りを身に着ける」「パワースポットに行く」「お札を飾る」「風水を取り入れる」などの開運行動は50代が最も高い。「盛り塩を置く」は全体では11.4%だったが、50代は21.2%。
・開運習慣を取り入れている人について、開運にお金をかける時期は12月から1月が74.9%と年末年始に集中。なお、開運行動をしている402名が1年間で開運にかける平均費用は、11,550円/年だった。(最小値0円、最大値20万円)
・開運目的で新年に新調する人は83.6%。新調するものは、門松やだるまなど縁起物が47.5%、お札が36.6%、お守りが36.1%の順で、次いで歯ブラシが28.9%、下着が24.4%と日用品の中で多い結果に。
特に関心の高いテーマは「健康運」と「金運」。
主な情報源はWEBサイトやSNS。
・特に関心の高い開運テーマは、「健康運」が73.4%、「金運」が59.6%。年代別に見ると、いずれ
のテーマも50代の関心度が最も高く、70代以上は「健康運」に集中している。
・開運に関する主な情報源は、「WEBサイト・SNS」が36.3%と最も多く、次いで「本・書籍」が36.1%。
・「占い師、占術研究家、スピリチュアル有名人」を開運の情報源としている人が特に参考にしている人物は、「ゲッターズ飯田」氏が54.5%と最も多く、次いで「星ひとみ」氏が31.2%、「江原啓之」氏が29.9%という結果に。
・また、「挨拶をきちんとする」など人とのコミュニケーションに関する習慣、「玄関を綺麗にする」などの整理整頓の習慣、「姿勢をよくする」など身なりを気づかう習慣についても、心がけている人は幸福度が高い傾向にある。
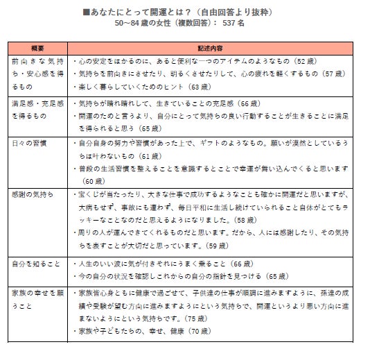
・「あなたにとって開運とは何か」について自由回答で尋ねたところ、「前向きな気持ち・安心感を得るもの」「満足感・充足感を得るもの」「日々の習慣」などに関するコメントが見られた。
“3つの開運習慣”に加え、WEBやSNSを味方につけて、シニア女性の運はさらに開ける?
シニア女性の開運は、「モノ×習慣」、「コト×習慣」、「トキ×習慣」で形成されていました。まず、縁起物、お札、お守りといった護符だけでなく、歯ブラシ、下着、お箸などの日用品を新調することで心身が改まっています。また、笑顔、挨拶、整理整頓など普段から善行を習慣づけている人ほど幸福度が高いことが明らかになりました。そして、お金をかける時期は年末年始に集中しています。どうりで「大掃除」「年越しそば」「福袋」「初詣」「おせち・鏡餅」などの年末年始商戦が賑わうわけです。「俗世間の渦中に身を置いている50代はまだまだ欲深で神頼み、世俗から離れつつある70代は無欲で多くを望まない」といった年代差に注目すると、自ずと年末年始市場は50代に向けた方が効果的といえそうです。
さて、開運に関する情報源は「WEBサイト・SNS」が首位でした。シニア女性が、2位以下の「本・書籍」「雑誌」「テレビ」の予想はしていましたが、「WEB・SNS」媒体がトップとは意外でした。シニア女性から支持された占い師(ゲッターズ飯田氏、星ひとみ氏など)のInstagramフォロワー数が50万人(※2022.12.9現在)を超えていることも影響しているかもしれません。いずれにしても「開運情報」と「WEB・SNS」媒体とは相性が好さそうです。
シニア女性は、「モノ」「コト」「トキ」の3方向の習慣を大切にすることが開運や幸福につながると認識しています。3つの習慣に加えて「ネット媒体からの開運情報」も手に入れました。「WEB・SNS」を開くと運も開けるということに気づき始めています。
運気を呼び込む準備は整いました。2023年もよい年でありますように。
■女性誌部数No.1! 50代からの生きかた・暮らしかた応援雑誌「ハルメク」
■ハルメク 生きかた上手研究所のシニアリサーチデータは、「ハルメク シニアマーケティングLAB」で掲載しています。
「ハルメク シニアマーケティングLAB」は、ハルメク世代(シニア)を顧客とする企業にとって有益な情報をお届けしている情報サイトです。ハルメクグループが提供する定期購読誌や通販等を通じて得たマーケティングデータや記事、シンクタンク「ハルメク 生きかた上手研究所」の調査レポートなど豊富な情報が満載です。
URL:https://marketing.halmek-holdings.co.jp/column/archive.php?c_no=274
■50代以上の女性の75%が何かしらの開運習慣を取り入れている。取り入れている人が開運にかける平均費用は年間11,550円。
⇒何かしらの開運習慣を取り入れている割合は、全体の74.9%。
⇒取り入れている開運習慣は「寺院を参拝する」が49.0%、「占いをチェックする」が33.8%、「お守りを身に着ける」が29.1%の順。
⇒「お守りを身に着ける」「パワースポットに行く」「お札を飾る」「風水を取り入れる」などの開運習慣は50代が最も高い。「盛り塩を置く」は全体では11.4%だったが、50代は21.2%。
⇒開運習慣を取り入れている人が1年間で開運にかける費用は平均で11,550円/年。お金をかける時期は年末年始に集中。
⇒新年開運のために新調するものは、縁起物、お札、お守りが上位。次いで歯ブラシが28.9%、下着が24.4%。
■特に関心の高いテーマは「健康運」と「金運」。開運に関する主な情報源はWEBサイトやSNS。
⇒全体では健康運(73.4%)金運(59.6%)の関心度が高く、年代別では複数のテーマで50代が最も関心が高い。一方70代以上は、健康運に関心が集中。
⇒開運に関する主な情報源は、WEBサイト・SNSが36.3%と最も多く、次いで本・書籍が36.1%という結果に。
■運気を上げるための習慣を取り入れている人は、幸福度が高い。
⇒「感謝の気持ちを伝える」、「物事をポジティブに捉える」、「笑顔でいることを意識する」など、自身の気持ちの持ち方の持ち方に関する習慣を心がけている人は、幸福度が高い。
⇒また、「挨拶をきちんとする」など人とのコミュニケーションに関する習慣、「玄関を綺麗にする」などの整理整頓の習慣、「姿勢をよくする」など身なりを気づかう習慣についても、心がけている人は幸福度が高い。
【調査背景】
ハルメク 生きかた上手研究所は、シニアのインサイトについて調査・分析を行っています。
「人生100年時代」と言われる現代において、健康やお金、ウェルビーイングの重要性が高まっています。人生の充足感、将来の健康やお金に対する安心感を得るために、シニア女性はどのような運気アップ(開運)の習慣を取り入れているのでしょうか?その意識と実態に迫りました。
※調査主体の(株)ハルメクホールディングス「ハルメク 生きかた上手研究所」所長への取材、コメント提供も可能です。
【調査概要】
調査の方法:WEBアンケート
調査の対象:50~84歳の女性
有効回答数:537 名
調査実施日:2022年11月25日~11月28日
調査主体 :(株)ハルメクホールディングス ハルメク 生きかた上手研究所
※本リリース内容を掲載いただく際は、出典「ハルメク 生きかた上手研究所調べ」と明記をお願いいたします。
50代以上女性の約75%が何かしらの開運習慣を取り入れている。
開運習慣を取り入れている人が、開運にかける平均費用は年間11,550円。
・日常生活で何かしらの開運習慣を取り入れているシニア女性の割合は、全体の74.9%。
・取り入れている開運習慣は「寺院を参拝する」が49.0%、「占いをチェックする」が33.8%、「お守り
を身に着ける」が29.1%の順。
・「お守りを身に着ける」「パワースポットに行く」「お札を飾る」「風水を取り入れる」などの開運行動は50代が最も高い。「盛り塩を置く」は全体では11.4%だったが、50代は21.2%。
・開運習慣を取り入れている人について、開運にお金をかける時期は12月から1月が74.9%と年末年始に集中。なお、開運行動をしている402名が1年間で開運にかける平均費用は、11,550円/年だった。(最小値0円、最大値20万円)
・開運目的で新年に新調する人は83.6%。新調するものは、門松やだるまなど縁起物が47.5%、お札が36.6%、お守りが36.1%の順で、次いで歯ブラシが28.9%、下着が24.4%と日用品の中で多い結果に。





特に関心の高いテーマは「健康運」と「金運」。
主な情報源はWEBサイトやSNS。
・特に関心の高い開運テーマは、「健康運」が73.4%、「金運」が59.6%。年代別に見ると、いずれ
のテーマも50代の関心度が最も高く、70代以上は「健康運」に集中している。
・開運に関する主な情報源は、「WEBサイト・SNS」が36.3%と最も多く、次いで「本・書籍」が36.1%。
・「占い師、占術研究家、スピリチュアル有名人」を開運の情報源としている人が特に参考にしている人物は、「ゲッターズ飯田」氏が54.5%と最も多く、次いで「星ひとみ」氏が31.2%、「江原啓之」氏が29.9%という結果に。



運気を上げるための習慣を取り入れている人は幸福度が高い。
・「笑顔でいることを意識する」「物事をポジティブに捉える」、「ポジティブな言葉を使う」など、自身の気持ちの持ち方に関する習慣を心がけている人は、幸福度が高い。・また、「挨拶をきちんとする」など人とのコミュニケーションに関する習慣、「玄関を綺麗にする」などの整理整頓の習慣、「姿勢をよくする」など身なりを気づかう習慣についても、心がけている人は幸福度が高い傾向にある。
・「あなたにとって開運とは何か」について自由回答で尋ねたところ、「前向きな気持ち・安心感を得るもの」「満足感・充足感を得るもの」「日々の習慣」などに関するコメントが見られた。



ハルメク 生きかた上手研究所 所長 梅津 順江(うめづ ゆきえ)
2016年3月から現職。主に年間約900人のシニアを対象にインタビューや取材、ワークショップを実施“3つの開運習慣”に加え、WEBやSNSを味方につけて、シニア女性の運はさらに開ける?
シニア女性の開運は、「モノ×習慣」、「コト×習慣」、「トキ×習慣」で形成されていました。まず、縁起物、お札、お守りといった護符だけでなく、歯ブラシ、下着、お箸などの日用品を新調することで心身が改まっています。また、笑顔、挨拶、整理整頓など普段から善行を習慣づけている人ほど幸福度が高いことが明らかになりました。そして、お金をかける時期は年末年始に集中しています。どうりで「大掃除」「年越しそば」「福袋」「初詣」「おせち・鏡餅」などの年末年始商戦が賑わうわけです。「俗世間の渦中に身を置いている50代はまだまだ欲深で神頼み、世俗から離れつつある70代は無欲で多くを望まない」といった年代差に注目すると、自ずと年末年始市場は50代に向けた方が効果的といえそうです。
さて、開運に関する情報源は「WEBサイト・SNS」が首位でした。シニア女性が、2位以下の「本・書籍」「雑誌」「テレビ」の予想はしていましたが、「WEB・SNS」媒体がトップとは意外でした。シニア女性から支持された占い師(ゲッターズ飯田氏、星ひとみ氏など)のInstagramフォロワー数が50万人(※2022.12.9現在)を超えていることも影響しているかもしれません。いずれにしても「開運情報」と「WEB・SNS」媒体とは相性が好さそうです。
シニア女性は、「モノ」「コト」「トキ」の3方向の習慣を大切にすることが開運や幸福につながると認識しています。3つの習慣に加えて「ネット媒体からの開運情報」も手に入れました。「WEB・SNS」を開くと運も開けるということに気づき始めています。
運気を呼び込む準備は整いました。2023年もよい年でありますように。
■女性誌部数No.1! 50代からの生きかた・暮らしかた応援雑誌「ハルメク」

■ハルメク 生きかた上手研究所のシニアリサーチデータは、「ハルメク シニアマーケティングLAB」で掲載しています。
「ハルメク シニアマーケティングLAB」は、ハルメク世代(シニア)を顧客とする企業にとって有益な情報をお届けしている情報サイトです。ハルメクグループが提供する定期購読誌や通販等を通じて得たマーケティングデータや記事、シンクタンク「ハルメク 生きかた上手研究所」の調査レポートなど豊富な情報が満載です。
URL:https://marketing.halmek-holdings.co.jp/column/archive.php?c_no=274
このプレスリリースには、メディア関係者向けの情報があります
メディアユーザーログイン既に登録済みの方はこちら
メディアユーザー登録を行うと、企業担当者の連絡先や、イベント・記者会見の情報など様々な特記情報を閲覧できます。※内容はプレスリリースにより異なります。
すべての画像
