【新刊】『ケースでアドバイス 退職・解雇・雇止めの実務~業務の進め方とトラブル回避の勘所~』発売!
退職や解雇などの対応にあたる前に、「何に」「どのように」注意をはらうべきかの勘所がわかるようになり、将来的なトラブル回避・回避につなげることができる。
法律関連出版物、各種データベースを提供する第一法規株式会社(所在地:東京都港区、代表取締役社長:田中 英弥)は『ケースでアドバイス 退職・解雇・雇止めの実務~業務の進め方とトラブル回避の勘所~』を2022年6月30日に発売しました。

https://www.daiichihoki.co.jp/store/products/detail/104468.html?utm_source=prtimes
amazonでの購入はこちら
https://www.amazon.co.jp/dp/4474077997
楽天での購入はこちら
https://books.rakuten.co.jp/rb/17144291
■発売の背景
厚生労働省の調べにおいて、退職や解雇に関するものは民事上の個別労働紛争の相談件数の中で多数を占めており、企業としても問題が発生する前に適切に対応すべき案件となっています。また、近年では新型コロナウイルス感染拡大も要因となり、解雇や雇い止めが増加しています。
これらの問題に対応する人事労務担当者の方々には、多くの悩みが生じますが、実際には、人件費削減や問題社員対応など、直接的には退職・解雇・雇止めの問題に直結しない段階から発生します。
しかしながら、業務のフローへの理解が浅く、問題が発生する前の段階において注意すべきポイントがわからないために、不安に思いながら業務に当たる方が多くいらっしゃいます。各段階での対応方法が曖昧であると、同じ部署でも担当業務が違えばうまく連携ができず、必要な書類が不足したまま次の担当者へ渡すなどし、次工程へ影響が及ぶ、手戻りが発生する、といった問題が起こる可能性があります。
これらの背景・課題を踏まえ、当社では解雇・退職・雇止めに関する対応方法を「初動対応」「中間対応」「最終対応」の3段階にわたりポイントを解説、併せて他部署や他の担当業務を担っている社員との連携方法等を解説した「ケースでアドバイス 退職・解雇・雇止めの実務 ~業務の進め方とトラブル回避の勘所~」を発売しました。
■商品の特徴
・退職・解雇・雇止めに関する業務フローを整理でき、他部署や他の担当業務を担っている社員との連携方法やそのタイミングを図ることができるため、自信をもって対応できるようになる。
・人事労務業務において問題が生じた際の「初動対応」「中間対応」「最終対応」のポイント解説に加えて、各対応段階で必要となる書式・様式も記載。
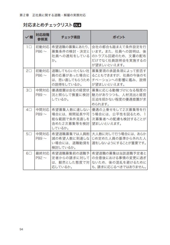
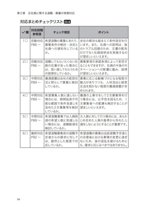
・チェックリストにより抜け漏れの確認ができ、今後のトラブル予防にも繋がる!

はじめに
本書の構成
第1 章 退職・解雇・雇止めに関する基本解説
1 退職
2 解雇
3 採用内定関係の終了
4 試用期間中の解雇、本採用拒否
5 有期雇用労働者に関する雇用の終了
第2 章 正社員に関する退職・解雇の実務対応
第1節 退職(自己都合・退職勧奨・休職期間満了・希望退職募集・定年退職)
ケース1 社員が退職したいと申し出てきた場合、どのように対応したらよいか
【基礎知識】 退職に関する法律関係
<シーン1> 退職時期を説明し、退職する社員について調査を行う
<シーン2> 社員からの有給休暇消化に関する要望へ対応する
<シーン3> 退職時に必要な手続きについて説明を行う
ケース2 営業成績が悪い社員に退職を勧める場合どのように対応したらよいか
【基礎知識】 退職勧奨をするときの注意事項
<シーン1> 退職勧奨をする前に現状を把握する
<シーン2> 退職勧奨をする場合の注意点について把握する
<シーン3> 退職勧奨が断られた場合の対応を検討する
ケース3 休職していた社員について休職期間満了前後でどのように対応すればよいか
【基礎知識】 私傷病休職制度と復職
<シーン1> メンタルヘルス不調による私傷病休職からの復職申し出に対応する
<シーン2> 復職が可能かどうか判断するため、試し出勤を実施する
<シーン3> 復職の可否判断と復職後の再発に備えた対応をする
ケース4 経営状態の悪化を受けて、どのように希望退職募集を行うべきか
【基礎知識】 希望退職制度の概要と退職合意の成立時期
<シーン1> 希望退職募集の要項を作成する
<シーン2> 優遇措置の内容や募集人員が集まらない場合の対応を検討する
<シーン3> 希望退職募集前に退職届を出した社員からの苦情に対応
ケース5 定年を迎えた社員に対し、どのような対応をするべきか
【基礎知識】定年後における継続雇用と労働条件
<シーン1> 定年を迎える社員に関する手続きを実施する
<シーン2> 能力不足を理由に65 歳前での再雇用社員の雇止めを検討する
<シーン3> 65 歳を超えて雇用し続けたい社員がいる場合の対応を検討する
第2 節 解雇(試用期間中・普通解雇・整理解雇)
ケース1 試用期間中に問題行動のある新規採用者についてどのように対応したらよいか
【基礎知識】 試用期間中における労働契約の性質
<シーン1> 状況の記録・報告を現場に促す
<シーン2> 問題行為の改善を期待し、試用期間延長で様子を見る
<シーン3> 延長後も改善しなかったことを受け、本採用拒否を前提とした対応を検討する
ケース2-1 新卒採用した社員について、能力不足を理由に解雇するにはどうすればよいか
【基礎知識】 能力不足を理由とする解雇
<シーン1> 能力不足に関する現状を把握する
<シーン2> 教育指導や配転による改善可能性の検討を行う
<シーン3> 退職勧奨で退職を打診し、拒否された場合には解雇する
ケース2-2 高い能力を期待して中途採用した社員を解雇するにはどうすればよいか
【基礎知識】 高い能力を前提とした中途採用社員に対する能力不足を理由とする解雇
<シーン1> 契約内容や能力不足の状況を整理する
<シーン2> 一応は指導による改善を検討する
<シーン3> 退職勧奨で退職を打診し、拒否された場合には解雇する
ケース3 協調性が不足している社員を解雇するにはどうすればよいか
【基礎知識】 協調性不足を理由とする解雇
<シーン1> 協調性不足に関する状況を把握する
<シーン2> 注意指導や懲戒処分等による改善を図る
<シーン3> 退職勧奨で退職を打診し、拒否された場合には解雇する
ケース4 所在不明となってしまった社員を解雇するにはどうすればよいか
【基礎知識】 所在不明となった社員に対する解雇の方法.
<シーン1> 解雇通知の意思表示を本人に到達させられるか状況を確認する
<シーン2> A さんに対する解雇の方法を検討する
<シーン3> 公示送達の申請を行い、再発防止策を検討する
ケース5 経営状況を改善するために整理解雇をするにはどうすればよいか
【基礎知識】 経営上の理由による整理解雇
<シーン1> 人員削減の必要性を検討する
<シーン2> 整理解雇に向けた計画を策定し解雇回避措置を講じる
<シーン3> 適切な人選基準を設定し、公平かつ公正に適用して整理解雇を実行する
第3節 懲戒解雇
ケース1 学歴詐称が疑われる社員にどう対応すればよいか
【基礎知識】経歴詐称を理由とする懲戒処分
<シーン1> 学歴詐称疑惑の正否について学校に対し調査をする
<シーン2> 学校への調査結果を受けて該当社員にヒアリングを実施する
<シーン3> 今までの調査結果を踏まえて懲戒解雇相当かを検討する
ケース2 金銭に関する不正行為を働いた社員を懲戒解雇するにはどうすればよいか
【基礎知識】 金銭に関する不正行為を理由とする懲戒解雇
<シーン1> 自宅待機命令を発しつつ、事実調査等を行う
<シーン2> 即時解雇とするための手続きを準備する
<シーン3> 横領行為に対する懲戒以外の制裁等について検討する
ケース3 秘密保持義務に違反した社員への対応とは
【基礎知識】営業上の秘密を保持するための対応
<シーン1> 情報漏洩事実の証拠確保のために調査を行う
<シーン2> 情報漏洩をした社員に対する懲戒解雇処分を検討する
<シーン3> 情報漏洩によって生じた損害の賠償請求を検討する
ケース4 競業行為を働いた社員にはどう対応すべきか
【基礎知識】懲戒事由となる競業と懲戒解雇
<シーン1> 競業行為が疑われる社員について調査を実施する
<シーン2> 競業行為が認められるため懲戒処分等の検討を行う
<シーン3> 退職届が有効となる前に懲戒解雇の手続き等を行う
ケース5 複数の女性社員にセクハラを行っていた社員を懲戒解雇するにはどうすればよいか
【基礎知識】セクハラの判断基準と使用者の義務
<シーン1> 女性社員からのセクハラ相談を受けて聞き取りを行う
<シーン2> 事情聴取結果とこれまでの加害社員への社内対応に基づいた処分等を検討する
<シーン3> 異動先での継続的なセクハラ行為を受けた懲戒処分等を行う
ケース6 パワハラを行っていた社員を懲戒解雇するにはどうすればよいか
【基礎知識】パワハラの定義と使用者の義務
<シーン1> 社員からのパワハラ相談を受けて事実の聞き取りを行う
<シーン2> 事情聴取の結果に基づいて、加害社員への処分を検討する
<シーン3> 欠勤している被害社員からの労災申請について対応する
ケース7 休日に犯罪行為を働いた社員を懲戒解雇するにはどうすればよいか
【基礎知識】 私生活上の犯罪行為を理由とする懲戒解雇
<シーン1> 逮捕された社員に関する事実確認等を行う
<シーン2> 有罪判決前で可能な社員対応を行う
<シーン3> 自主退職の打診も念頭に懲戒解雇の実施を検討する
第4 節 内定取消・内定辞退.
ケース1 内定取消ができるのはどういう場合か
【基礎知識】採用内定の基本的流れと法的性質
<シーン1> 採用内定後に発覚した噂について調査を行う
<シーン2> 調査結果内容が内定取消可能な事実かどうか検討する
<シーン3> 内定取消の可否について弁護士の意見も参考に最終検討する
ケース2 採用内定者の入社辞退に対して損害賠償請求等ができるか
<シーン1> 内定辞退の申し出をした採用内定者に事情を聞く
<シーン2> 内定辞退の意思が変わらない採用内定者への対応を検討する
<シーン3> 内定辞退者への損害賠償請求の可否について検討する
第3章 有期雇用労働者に関する契約終了の実務対応
ケース 有期雇用労働者の雇止めに備えた対応とは
【基礎知識】有期雇用契約の留意点
<シーン1> 有期雇用労働者を雇い入れる
<シーン2 パターン①> 雇用契約を更新するための手続きを行う
<シーン2 パターン②> 問題のある社員について雇止めを検討する
<シーン 2 パターン③> 担当業務が激減したことを理由に雇止めを検討する
<シーン3> 更新上限に達する社員への対応を検討する
■商品概要
『ケースでアドバイス 退職・解雇・雇止めの実務~業務の進め方とトラブル回避の勘所~』
著者:牛嶋・和田・藤津法律事務所 牛嶋 勉・和田 一郎・藤津 文子・吉永 大樹
価格:定価3,850円(本体3,500円+税10%)
ページ数:322頁
判型:A5判
商品紹介ページはこちらから
https://www.daiichihoki.co.jp/store/products/detail/104468.html?utm_source=prtimes
amazonでの購入はこちら
https://www.amazon.co.jp/dp/4474077997
楽天での購入はこちら
https://books.rakuten.co.jp/rb/17144291
発売元:第一法規株式会社
このプレスリリースには、メディア関係者向けの情報があります
メディアユーザーログイン既に登録済みの方はこちら
メディアユーザー登録を行うと、企業担当者の連絡先や、イベント・記者会見の情報など様々な特記情報を閲覧できます。※内容はプレスリリースにより異なります。
すべての画像
