高速インターネット『NURO 光』、10ギガサービスの提供エリアを拡大
~9都道府県において提供エリア広がる、京都・佐賀に初提供~
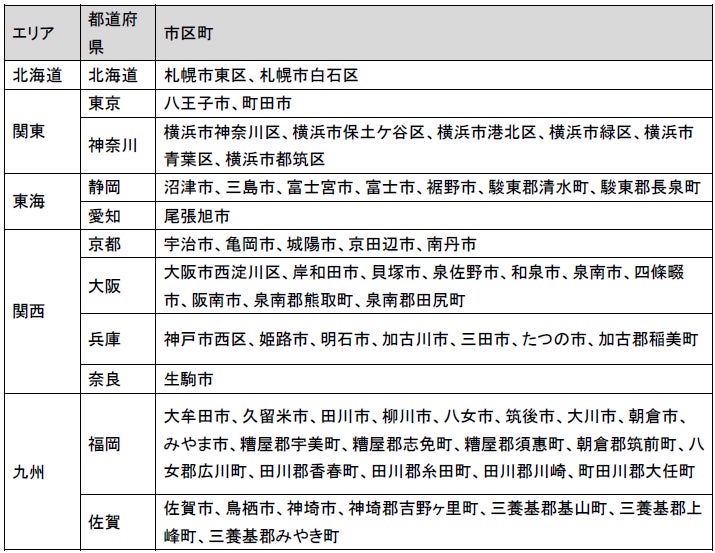
既に「NURO 光 10G」を利用できる9都道府県でサービス提供エリアが拡大するほか、京都府と佐賀県へ初めてサービスを提供します。
本日3月3日に申込受付を開始し、順次サービスを提供します。

「NURO 光 10G」は、個人向けFTTHサービスの大容量化に先駆け、2015年6月よりサービスを提供しています。関東エリアからスタートし、これまで拡大を続けてきました。
今回、北海道、関東、東海、関西、九州エリアの既にサービスを提供している都道府県のなかでさらに利用できるエリアを広げるほか、新たに京都府と佐賀県へサービスを提供します。
(※)一部地域はサービスを提供できない場合があります。
━━━━━━━━━━━━━━━━━━━━━━━━━
「NURO 光 10G」 エリア拡大 概要
━━━━━━━━━━━━━━━━━━━━━━━━━
■ 受付開始日
2022年3月3日
■ 提供開始日
2022年3月3日以降順次
■ 対象プラン
・ NURO 光 G10T (契約期間3年)
・ NURO 光 G10 (契約期間制限なし)
■ 拡大エリア

■ 受付窓口
公式サイト・公式電話窓口
「NURO 光 10G」 https://www.nuro.jp/s_plan/

| 「NURO 光」について 「NURO 光」は、高速通信とリーズナブルな価格が特長の光回線サービスです。高速・大容量通信により、テレワークや動画サービスの視聴、オンラインゲームなどでも、ストレスなく安定して利用できます。家庭内で同時に複数台のデバイスを接続した状態でも快適に通信でき、在宅時間の増加を背景に高まる高速通信へのニーズに対応しています。 J.D. パワーによる“固定ブロードバンド回線サービス顧客満足度”では、関東エリアで2017年より6年連続No.1を受賞するなど(*2)、通信品質や各種提供サービスにおいて、お客さまより高く評価されています。 なお、ラインアップとして、最大通信速度下り2Gbps(*3)、上り/下り10Gbps、上り/下り20Gbps(*4)のサービスを揃えています。 |
(*1)「10Gbps」という通信速度は、ネットワークから宅内終端装置へ提供する技術規格上の最大速度です。お客さまが使用する個々の端末機器までの通信速度を示すものではありません。
端末機器1台における技術規格上利用可能な最大通信速度は、有線接続(10GBASE-T利用)時で概ね10Gbps、無線接続時で概ね4.8Gbpsです。
速度は、お客さまのご利用環境(端末機器の仕様等)や回線混雑状況等により、低下する場合があります
(*2)J.D. パワー“固定ブロードバンド回線サービス顧客満足度6年連続 No.1<関東(エリア)>”
J.D. パワー2017-2022年固定ブロードバンド回線サービス顧客満足度調査。japan.jdpower.com/awards
2022年調査は固定インターネット回線を家庭で利用している関東エリアの3,300 名からの回答による。
(*3)「2Gbps」という通信速度は、ネットワークから宅内終端装置へ提供する技術規格上の下りの最大速度です。お客さまが使用する個々の端末機器までの通信速度を示すものではありません。
端末機器1台における技術規格上利用可能な最大通信速度は、有線接続(1000BASE-T1ポート利用)時で概ね1Gbps、無線接続時で概ね1.3Gbpsです。(IEEE802.11acの場合の速度です。弊社が設置する宅内終端装置の機種により対応していない場合があります。)
速度は、お客さまのご利用環境(端末機器の仕様等)や回線混雑状況等により、低下する場合があります。
(*4)「20Gbps」という通信速度は、ネットワークから宅内終端装置へ提供する技術規格上の最大速度です。お客さまが使用する個々の端末機器までの通信速度を示すものではありません。
端末機器1台における技術規格上利用可能な最大通信速度は、有線接続(10GBASE-T1ポート利用)時で上り下り概ね10Gbps、無線接続時で概ね4.8Gbpsです。
速度は、お客さまのご利用環境(端末機器の仕様等)や回線混雑状況等により低下する場合があります。
※記載されている会社名および商品名、サービス名は各社の商標または登録商標です。
以上
このプレスリリースには、メディア関係者向けの情報があります
メディアユーザー登録を行うと、企業担当者の連絡先や、イベント・記者会見の情報など様々な特記情報を閲覧できます。※内容はプレスリリースにより異なります。
すべての画像