ストーリーを探す
テクノロジー ビジネス エンタメ ライフスタイル ファイナンス 飲食・小売 キャリア・教育 医療・健康 施設・団体

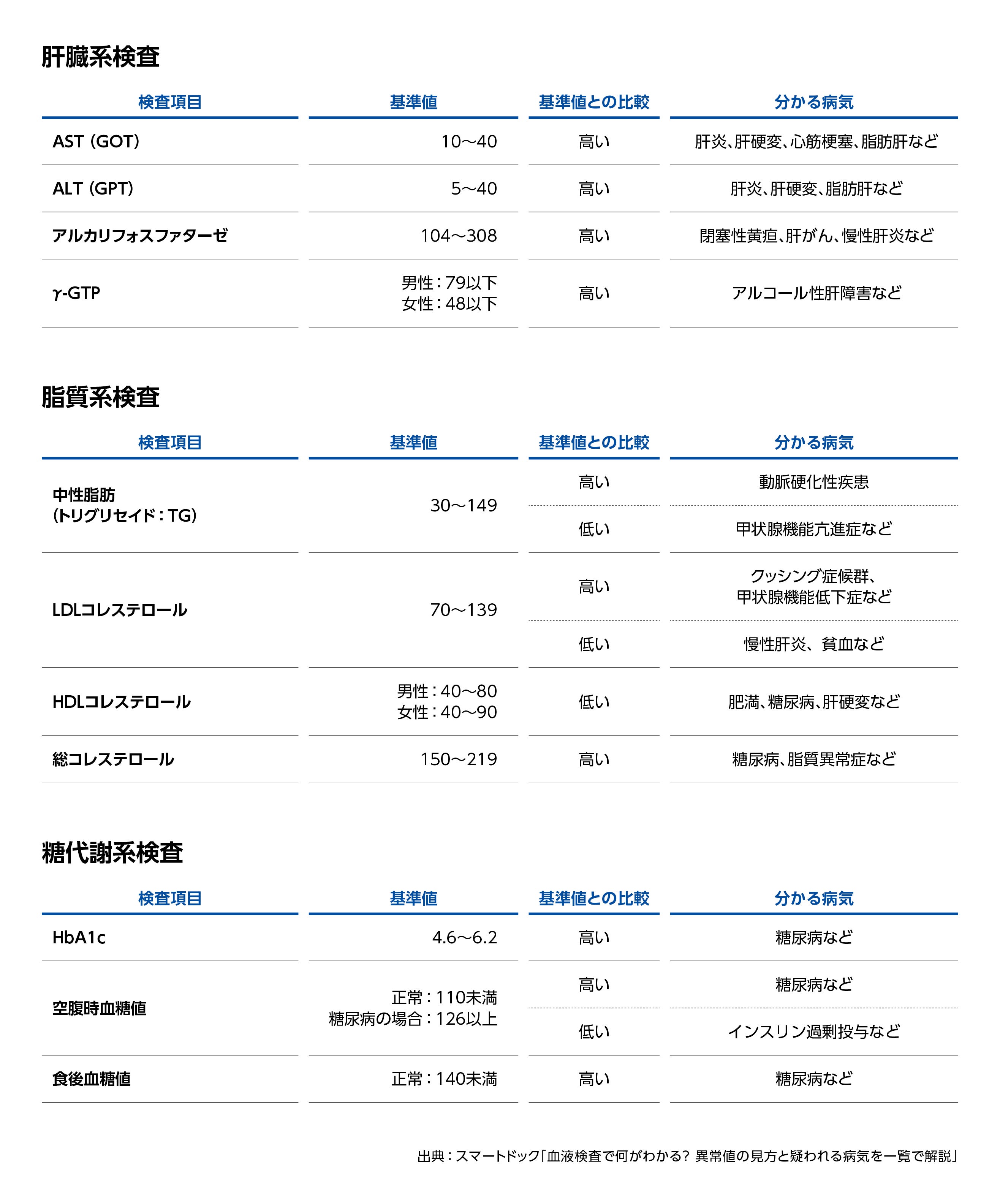
治療の始まりは検査から~健康診断は、未来の病気を防ぐための扉~

健康診断

#健康診断  #ホワイト500  #健康経営

2026年4月8日 10時30分 積水化学工業株式会社

  • ストーリーをシェアする

ビジネスカテゴリ
ストーリー素材ダウンロード

このストーリー内で使われている画像ファイルと報道用素材がダウンロードできます。
掲載内容や画像等は各媒体の報道にご利用いただけます。