プレスリリース一覧
- 表示切り替え
グロースデータが、因果探索結果に対する大規模言語モデル(LLM)の活用に関する研究成果を発表
株式会社グロースデータLazuli株式会社、本格的なAI時代のニーズに対応するため、新たな事業戦略を発表
Lazuli株式会社彩雲堂の和菓子職人・大江克之 秋の叙勲「黄綬褒章」を受章
株式会社 彩雲堂2025年 『定額制動画配信サービス』 利用実態データ |利用を継続する上で重視すること U-NEXT利用者は「動画...
オリコン株式会社2025年 満足度の高い『定額制動画配信サービス』ランキング |【Netflix】が3年連続7度目の総合1位|国内勢の...
オリコン株式会社2025年 満足度の高い 小学生向け『個別指導塾』ランキング | 【ITTO個別指導学院】が『首都圏』と『東海』で...
オリコン株式会社【宮城県の総合進学塾あすなろ学院】小学生対象、七十七銀行様とのコラボ企画イベント『親子で学ぶマネー教室...
株式会社 学研ホールディングス2025年 満足度の高い『中学受験 塾』ランキング |集団塾 首都圏【啓明館】が3年連続総合1位 | 個別指導塾 ...
オリコン株式会社「東京舞台芸術祭 2025」閉幕のお知らせ
東京舞台芸術祭実行委員会2025年 満足度の高い 小学生向け『塾(集団塾) 首都圏/東海/近畿』ランキング |【高校受験ステップ】が『首...
オリコン株式会社プロモーション業界関係者必見!日本最大級のマーケティング&プロモーションの祭典『第54回 日本プロモーショ...
一般社団法人 日本プロモーショナル・マーケティング協会チョコレートの深みと柑橘の爽やかさが響きあうひととき。心ほどけるアフタヌーンティー/ザ ロイヤルパーク...
三菱地所ホテルズ&リゾーツ株式会社満足度の高い『保険相談ショップ』ランキング┃【ほけんの110番】が3年連続総合1位 加入形態別「新規」で4年連...
オリコン株式会社三井住友カード、Vポイントで旅費カット♪Vトリップでの Vポイント利用でポイント利用額の最大20%キャッシュバ...
三井住友カード株式会社川崎のご当地検定「ようこそ!かわさき検定」の受験者を募集します!
川崎産業観光振興協議会あの「ブルダック炒め麺」の味を再現した「じゃがりこ」が初登場 辛すぎ!でも旨すぎ!激熱のコラボレーショ...
カルビー株式会社満足度の高い『大学受験』塾・予備校ランキング┃塾・予備校 現役 首都圏 【大学受験ステップ】が8年連続総合1...
オリコン株式会社スターバックスの冬の風物詩 ホリデーシーズン限定パッケージがペットボトル入りコーヒーシリーズ4種で11月1...
Starbucks Corporation【ロイズ】バラエティ豊かな詰め合わせやかわいいプチギフトなど、クリスマス限定商品を11月4日に発売。
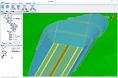
株式会社ロイズコンフェクト3次元設計データ作成・編集ツール「GrandBase Version1.2.0」販売開始のお知らせ
アイサンテクノロジー株式会社満足度の高い『幼児教室 知育』ランキング【めばえ教室】が初の総合1位「教室環境」で2年連続の1位に(オリコ...
オリコン株式会社【公式ライセンス商品】『にゃんこ大戦争』クリスマスケーキ2025が登場!!
株式会社栄通サーキュラーエコノミー(循環経済) の実現を目指す取り組み。タイガー魔法瓶整備済み再生品「タイガー リファ...
TIGER【リゾナーレ小浜島】寒い冬を抜け出して、南の島へ。大人も子どもも沖縄離島で楽しむ冬のファミリ-ステイを...
星野リゾート【数量限定】"スイーツ好き必見"THE PROTEIN(通称:ザプロ)からリッチな味わいの<ティラミス風味>が新登...
武内製薬株式会社「MOOMIN」の車内をすっきり整頓してくれるスマートポケットが新登場!!
三金商事株式会社(MITSUKIN SHOJI Co., Ltd.)中国・SEER社とパートナー契約を締結生産現場向け自律走行搬送ロボットAMR・AGFの販売を開始
株式会社椿本チエインハイフネイト・ファウンダー平田智彦が大阪大学フォーサイト社長に就任。
hyphenate株式会社「逆引き大学辞典」の廣告社が、就職先から大学を探せる「JOB-BIKI(ジョブビキ)」に、2025年3月卒生のデー...
廣告社株式会社【OWNDAYS | オンデーズ】売上高昨年比130%越えの関西エリア。11月1日、新たに「LINKS UMEDA店」がオープン!
OWNDAYS健康保険組合による「バイオシミラー普及モデル事業コンソーシアム」を本年度も継続支援、 厚労省補助金事業...
ホワイトヘルスケア株式会社